刚刚!主城新街口拆迁!一大波人身价要涨...
扫描到手机,新闻随时看
扫一扫,用手机看文章
更加方便分享给朋友
原标题:刚刚!主城新街口拆迁!一大波人身价要涨...

主城新街口地区寸土寸金,棚改拆迁一直是城内居民比较关注的话题。
新街口-珠江路棚改、老房外立面出新
根据玄武区《珠江饭店地块棚户区环境综合整治项目》的文件,目前珠江路附近的棚户区改造项目正在稳步推进中。
征收四至边界:北至珠江路,南至鸡鹅巷,东至环保大厦,西至长发科技大厦范围内的国有土地上房屋。具体范围以本公告附件中红线标明的征收范围为准。


征收占地面积:8985.6平方米,建筑面积16904.77平方米,其中住宅385.88平米方,涉及被征收居民95户,工企单位7家。


▼珠江路南侧拆迁已经在逐步推进,部分楼栋已经拆掉,原来是来伊份、巴黎贝甜、交通银行的门店,都已经搬离。



▼珠江路北侧地区目前在外立面出新。

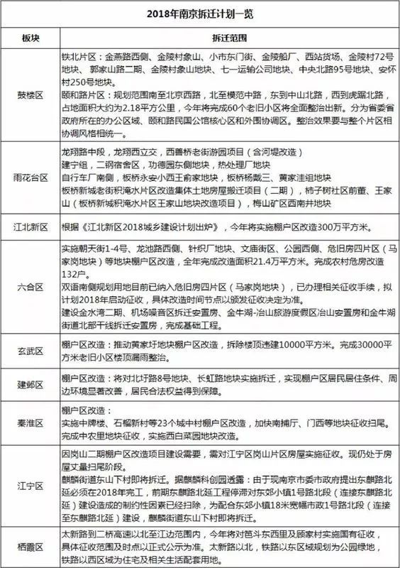
11月,一大波棚户区改造项目通告发布
1、11月初,市政府办公厅发布了《宁国土征告(雨)[2018]31号征地告知书》,文件内容显示:南京市雨花台区铁心桥街道铁心村及有关农户:因建设需要,依照法律规定,拟征收你街道范围内集体土地0.0701公顷。拟征土地用途用于交通运输用地。

2、市政府办公厅发布《宁国土征告(雨)[2018]30号征地告知书》南京市雨花台区西善桥街道油坊村及有关农户:因建设需要,依照法律规定,拟征收你街道范围内集体土地3.4167公顷。

征地的周边是目前南京雨花台区的金三角板块,目前在售商品房项目包括禹洲嘉荟星岛、纯新盘中海城南公馆。
3、日前,市政府办公厅发布了《宁国土征告(栖)【2018】09号(仙林街道)》文件。文件内容显示:因建设需要,依照法律规定,拟征收栖霞区仙林街道(街道)林山村(社区)及有关农户范围内集体土地3.157公顷。拟征土地为南大和园南侧地块,用于公共管理与公共服务。

此次征地位置为林山村村集体,补偿费为11.11万元/亩,青苗和附着物综合赔偿费按照南京市人民政府规定,拟按宁政发[2010]264、265号、宁政发[2015]124号)文件执行。
拟安置途径:根据南京市人民政府(宁政发[2010]264、265号、宁政发[2015]124号)文件规定,拟将被征土地所涉及的农业人口纳入社会保障体系,实际安置途径以有权人民政府依法批准的安置方案为准。

征地的周边是目前南京大力开发的青龙地铁小镇,区域内商品房包括珑悦、招商正荣东望府。
4、市政府办公厅发布《征地听证公告-宁国土征告(栖)【2018】07号(八卦洲街道)》栖霞区八卦洲街道(街道)东江村(社区)及有关农户:因建设需要,依照法律规定,拟征收你街道范围内集体土地1.8063公顷。拟征土地用途八卦洲污水处理厂建设一期工程用于公共管理与公共服务。

5、市政府办公厅发布《征地听证公告-宁国土征告(栖)【2018】02-2号(栖霞街道)》。栖霞区栖霞(街道)衡阳村(社区)及有关农户:因建设需要,依照法律规定,拟征收你街道范围内集体土地0.0032公顷。拟征土地用途:312国道南京仙隐北路至绕越高速公路段改扩建工程用于交通运输用地。

6、市政府办公厅发布《征地听证公告-宁国土征告(栖)【2018】06号(西岗街道)》栖霞区西岗(街道)桦墅(社区)及有关农户:因建设需要,依照法律规定,拟征收你街道范围内集体土地1.4453公顷。现将有关情况告知如下:南京市栖霞区西岗果牧场(经济适用房)项目一期用于住宅用地。

7、市政府办公厅发布《征地听证公告-宁国土征告(栖)【2018】02-3号(仙林街道)》栖霞区仙林(街道)王子楼村、衡阳村、林山村、钱家渡村(社区)及有关农户:因建设需要,依照法律规定,拟征收你街道范围内集体土地 1.9494公顷。拟征土地用途:312国道南京仙隐北路至绕越高速公路段改扩建工程用于交通运输用地。


2020年完成1500万平方棚户区改造
今年是南京实施《南京市棚户区改造和老旧小区整治行动计划》排名前列年,未来3年,全市要改造418个棚户区,涵盖11万多户、936个老旧小区,确保到2020年年底。
基本完成现有棚户区改造和主城六区2000年以前建成、尚未整治的非商品房老旧小区整治。到 2020 年底,全市完成 1500 万平方米棚户区改造。


《南京市棚户区改造和老旧小区整治行动计划》征收补偿安置政策有表述:棚户区改造安置补偿包括产权调换和货币补偿,由被改造项目居民自愿选择,支持鼓励居民选择货币化安置方式。各类税费减免政策也比较丰富。
棚改意味着居民们迈开了美好生活的步伐,房子住得越来越舒心,日子过得越来越来好。

来源:365楼市、华侨路茶坊返回搜狐,查看更多
责任编辑:
声明:本文由入驻焦点开放平台的作者撰写,除焦点官方账号外,观点仅代表作者本人,不代表焦点立场。


