较新!南京这里的棚户区即将启动大规模拆迁……
南京焦点发布 2018-08-23 09:16:10
用手机看
扫描到手机,新闻随时看
扫一扫,用手机看文章
更加方便分享给朋友
江北新区棚户区改造一期(东门6号地)作为江北新区棚改工作的重点征迁项目,项目位于江北新区泰山街道东门片区,东至平顶山,南至铁桥小区,西至泰西路。
好消息!桥北泰山街道官方微信公众号“微行泰山“发布重要消息:
江北新区棚户区改造一期(东门6号地)作为江北新区棚改工作的重点征迁项目,项目位于江北新区泰山街道东门片区,东至平顶山,南至铁桥小区,西至泰西路。
涉拆房屋建筑面积约3万平方米,居民98户,企业1家。
据官方发布的较新拆迁动态显示:
自2018年8月12日8:30采用“先交房先选房”交房模式以来,截至8月16日,已有18户交房,25户签订征迁协议。
东门6号地块居民生活照
图片来源于:微行泰山
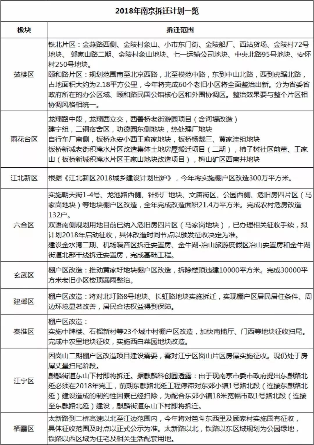
今年已过大半,2018南京拆迁计划进行得如何了?
2018年南京各区都有拆迁计划,计划整治小区192个,涉及居民14万户。
2018年南京拆迁计划
南京房产微政务
声明:本文由入驻焦点开放平台的作者撰写,除焦点官方账号外,观点仅代表作者本人,不代表焦点立场。


