最快2025年年底建成!河西南7号小学传来新消息!
南京焦点发布 2023-07-07 10:33:41
用手机看
扫描到手机,新闻随时看
扫一扫,用手机看文章
更加方便分享给朋友
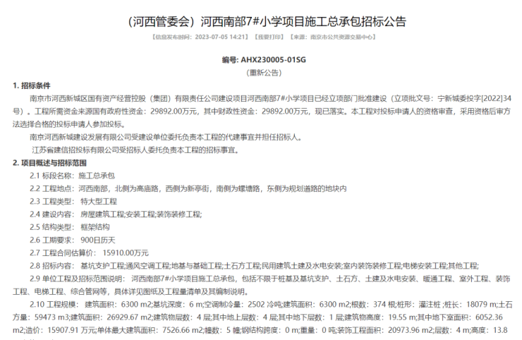
近日,南京公共资源交易中心公示了河西南7号小学的施工总承包招标公告,拟投资29892万元。工程地点:河西南部,北侧为高庙路,西侧为新亭街,南侧为螺塘路,东侧为规划道路的地块内,工期要求:900日历天。也就是两…
近日,南京公共资源交易中心公示了河西南7号小学的施工总承包招标公告,拟投资29892万元。

工程地点:河西南部,北侧为高庙路,西侧为新亭街,南侧为螺塘路,东侧为规划道路的地块内 ,工期要求:900日历天。也就是两年半左右的时间,最快预计2025年年底建成。
值得一提的是,这所学校早在2018年就已发布了规划设计方案:为4轨24班全日制小学,总用地面积2.53万方,总建面约2.6万。
教学楼、综合楼、食堂、风雨操场等一应俱全
声明:本文由入驻焦点开放平台的作者撰写,除焦点官方账号外,观点仅代表作者本人,不代表焦点立场。


