重磅!浦口人才安居新政 最高补贴200万
扫描到手机,新闻随时看
扫一扫,用手机看文章
更加方便分享给朋友
南京市浦口区发布最新人才安居政策。新政对A-F类人才均有不同程度的购房及安居支持,最高补贴200万。
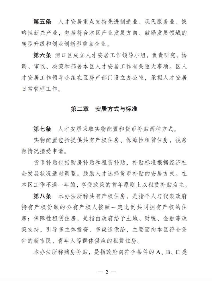
A类人才和在本区承担国家(国际)重大战略项目的特殊人才(团队),实行“一人一策、一事一议”。
B类人才申请共有产权住房的,面积为150平方米左右,与公有产权人分别持有房屋产权50%份额。在本市工作5年后,仍符合条件的,每年可以以原价购买房屋产权份额的10%。
申请购房补贴的,补贴标准为实际购房金额的50%,最高不超过200万元。申请租赁补贴的,租赁补贴金额为每月7500元。
C类人才申请共有产权住房的,面积为120平方米左右,与公有产权人分别持有房屋产权50%份额。在本市工作5年后,仍符合条件的,每年可以以原价购买房屋产权份额的10%。
申请购房补贴的,补贴标准为实际购房金额的50%,最高不超过170万元。申请租赁补贴的,租赁补贴金额为每月6000元。
E类人才申请购房补贴的,需在本市落户,在浦口区工作,且在浦口区首次购买商品住房和存量房,补贴标准为10万元。申请租赁补贴的,租赁补贴金额为每月2400元。
F类人才申请购房补贴的,需在本市落户,在浦口区工作,且在浦口区首次购买商品住房和存量房,补贴标准为6万元。
本办法预计2024年4月起施行,有效期至2028年,目前正在征求意见。
原文如下:












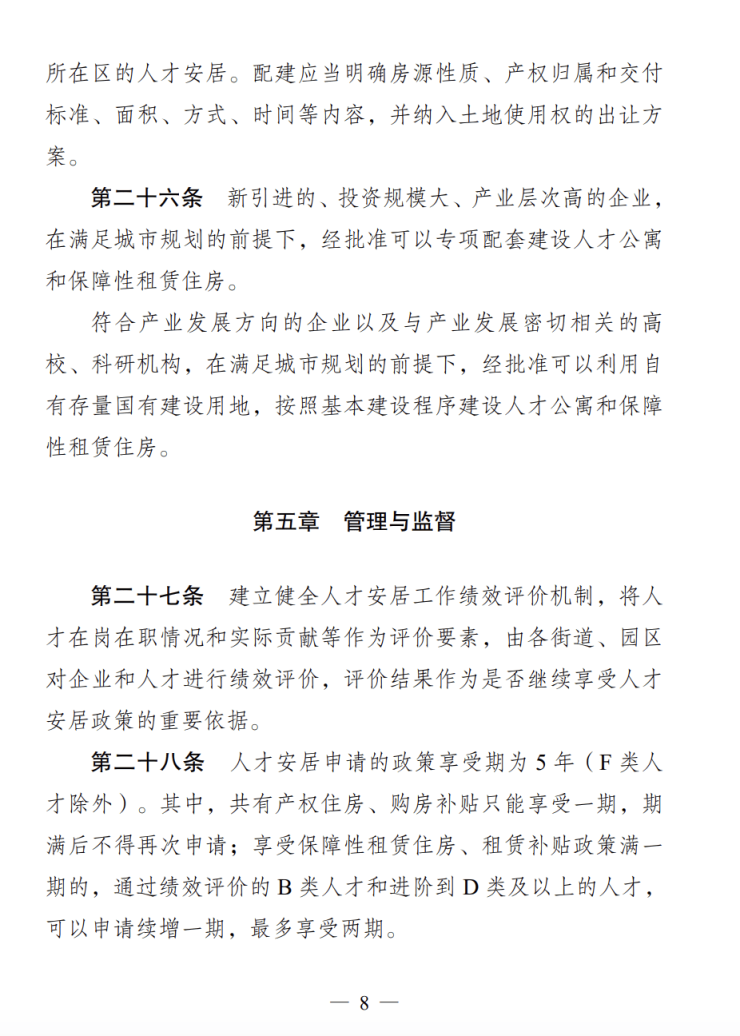
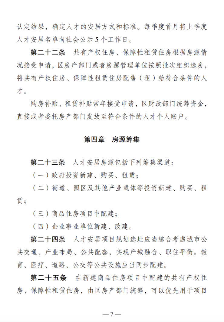
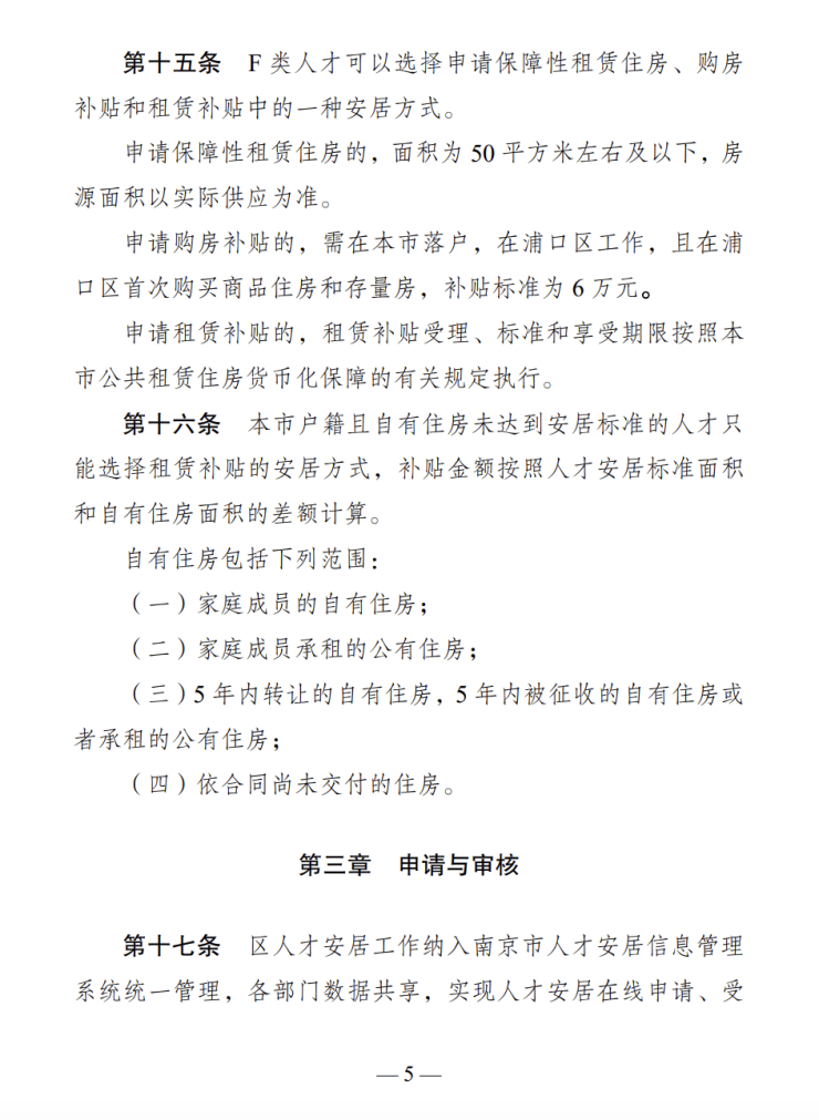
声明:本文由入驻焦点开放平台的作者撰写,除焦点官方账号外,观点仅代表作者本人,不代表焦点立场。


