雨花推出2024土地大餐,14幅重点地块、超千亩!重磅购房新政也来了!
扫描到手机,新闻随时看
扫一扫,用手机看文章
更加方便分享给朋友
从雨核到新滨江!
1月13日下午,雨花台区2024年土地招商推介会在云密城举行。全区拟重点推介14幅、超1000亩优质地块,其中,雨花数字城4幅、373亩,新滨江10幅,641亩。这些地块既有规模较大的综合体项目,又有适合快速周转的小规模纯住宅地块,还有沿秦淮新河位置优越的低密住宅地块,类型丰富。
同时,雨花台区“房源超市”及购房新政重磅发布。
本场土地推介会,也是2024年南京市召开的首场区域土地推介,雨花台区引领态势明显,见证雨花速度!
推介会现场,在宁约50家房企的投资负责人纷纷到场,包括:华润、中海、保利、伟星、绿城、招商、金地、中建、碧桂园、苏宁置业等。
回顾2023年,雨花台区的土地市场保持较高热度,去年全区出让地块金额达149.25亿元,其中雨核A8、A10,市土储小行地块、尤家凹地块均触顶摇号,厦门建发、师山置业、亚伦地产、金新城等诸多房企均首次报名竞买且参与摇号,土地价值得到是市场的充分认可。
#看点
雨花2024年土地招商推介会
01
雨花新滨江
从板桥向雨花新滨江,面向未来,雨花台区以“数字经济”为引领,聚力“打造新滨江,建设数字城”。按照《南京市国土空间总体规划(2021-2035)》、《雨花台区国土空间总体规划(2021-2035)》的要求,雨花新滨江(板桥新城)规划为南京重要软件和信息服务、智能制造基地和滨江生态智造新城,一座能够承载四十万人口的现代化滨江新城正蓄势待发,以“雨花新滨江”之名踏浪而来。
02
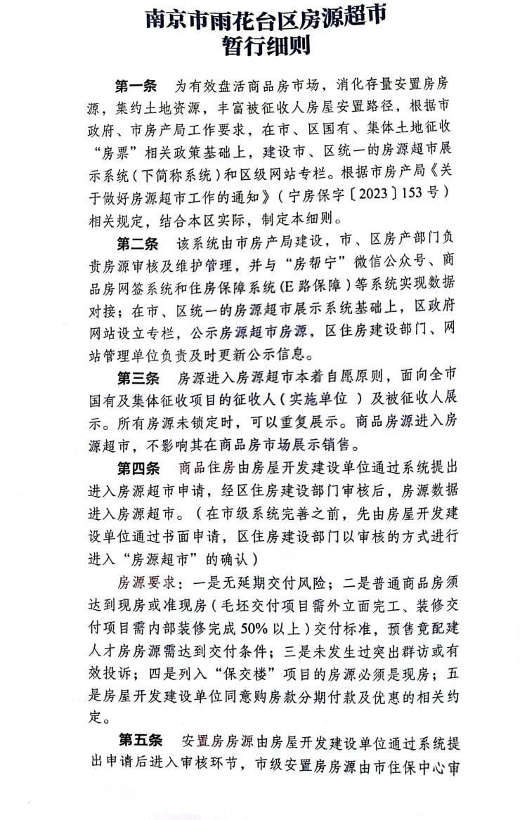
雨花台区“房源超市”暂行细则发布
2024年1月28日起实施,有效期至2025年4月17日。
03
雨花台区购房新政
雨花台区新房购置补助及“卖旧换新”补助政策实施细则。补助范围:在规定时间周期内(以网签备案时间为准),在雨花台区新滨江片区(古雄街道、板桥街道、雨花经济开发区)、西善桥街道秦淮新河以南片区购买新建商品住房。
04
14幅优质地块亮相
以数字城安德门地块为代表的雨花台14幅优质地块亮相,众多房企表示关注。
“雨花新滨江”新价值区域
雨花台区始终坚守“基础设施改善筑基+产业导入先行+人才集聚引领+服务配套提前落位”的发展路径,截至目前全区已集聚约4200家软件开发企业,吸引超过36万软件从业人员,创造全市35%的软件业务收入,已发展成为南京“最年轻、最创新”的发展前沿区域。
雨花台区委副书记、区长李方毅率先做主题演讲:回归常识、回归价值。
他表示,回归常识:即往发展好的地方去、往人口聚集的地方去、往产业发达的地方去。
而雨花台区的人口增速年均9.86%,较全市高6.12个百分点,雨花的产业也凭借众多优质企业进驻,创下多个“全市第一”、“城区第一”,产业发达可见非常;同时板块内教育、医疗、商务文旅均配套完善,整个区域前景一片光明。
而当谈到回归价值,关于价值投资,就应该去长期持有价值被低估的优质区域。
寻找新的价值“战场”——雨花新滨江
雨花新滨江西临长江、北依秦淮新河、东抵宁马高速,南至江宁河,是南京主城向南门户、宁马发展轴的重要节点、距离主城最近的新城,主要涉及板桥、梅山、古雄以及雨花经济开发区四个街道(园区),总面积59.39平方公里。
“十四五”期间,雨花台区将构建数字城、新滨江“双核”空间结构体系。
南大城市规划设计研究院副总规划师耿磊以《从“雨核”到“新滨江”暨雨花新滨江行动方案》为题,围绕从“雨核”到“新滨江”的主题,深度解析了雨花台区的城市发展价值实现之路,发布了以1+6+1成果体系为核心的滨江行动方案。
新滨江将打造“江城相融新样板”,建设可观、可入、可感、可玩的开放江岸;将加速导入“数实融合新产业”,延展“数字城”发展链条,实现都市实体智能制造与数字经济的全面融合;将面向“青年双创新群体”汇聚一系列优质教育、文体设施和可负担人才住房,让“雨核”数字产业品牌的人才效用进一步放大和巩固;将瞄准“古今辉映新文旅”,通过长江文化、老工业记忆和数字新兴文化的交融汇聚,开启“主客共享的”新“潮流”。
延续“雨核”发展路径,新滨江目前已展开多项务实行动,加速推动“滨江首岸客厅 绿色智造新城”崭新愿景成为城市生活新图景:
地铁9号线2期和16号线已明确列入地铁建设计划,338滨江大道雨花段已基本贯通,宁芜铁路外绕方案已确定,区域内多条断头路、贯通工程均在实施。同时,新滨江坚持配套设施先行,已确定引入力小雨花分校、琅小雨花分校、省第二中医院等重大公共服务项目,全面提升地区综合服务品质,让片区成长可感可触可期。
雨花台区房源超市暂行细则
该细则:2024年1月28日起实施,有效期至2025年4月17日。
雨花台区新房购置补助及“卖旧换新”补助政策实施细则:
补助范围:在规定时间周期内(以网签备案时间为准),在雨花台区新滨江片区(古雄街道、板桥街道、雨花经济开发区)、西善桥街道秦淮新河以南片区购买新建商品住房。
值得注意的是,本次购房补助政策的执行时间没有明确标明,只说“在规定时间周期内”。等待雨花台住建局牵头负责最终解释。
在雨花购新房,最高可享受购房款1.5%的总价优惠!
本次推介会的地块解读推介环节,首次引入了数字推介官的创新形式,由数字虚拟人“小雨”进行“数字城”“新滨江”两大片区重点地块的价值解读,给现场嘉宾带来别样的体验。
数字城·小村DF二期地块
数字城·安德门地块
数字城·软件大道以南、机场二通道以东地块
数字城·圣戈班C5地块
新滨江·莲花湖以北九期地块
新滨江·莲花湖以北十七期A、B地块
新滨江·人居森林组团地块
据悉,雨花台区将结合各片区的供需关系优化调整供应时序和空间结构,并结合市场需求优化调整用地指标,引导住宅产品的差异化供应和高品质营造,更好地展示宜居雨花的人居魅力,多元化满足多样化的居住需求。
声明:本文由入驻焦点开放平台的作者撰写,除焦点官方账号外,观点仅代表作者本人,不代表焦点立场。


