经营贷置换房贷卷土重来?中介称可省大笔利息,招行交行共领罚近千万
扫描到手机,新闻随时看
扫一扫,用手机看文章
更加方便分享给朋友
“用经营贷来置换房贷,一年可以省下不少利息。”近期,不少房贷客户反映接到了类似的中介推销电话。
时代财经了解到,这些推销内容大致相同,主要劝说居民将手头利率较高的房贷转换成利率低的经营贷,从而省下大笔利息。
然而,事实果真如此吗?其中隐藏着怎样的风险?
11月5日,从事助贷业务的刘波(化名)向时代财经表示,“主要看客户自身的情况,如果当时做的按揭贷款利率在5%以上,而且距离结清尾款还有一段时间,这样做起来会比较划算。”
当问及这种做法是否有风险时,刘波表示,“风险肯定有,但如何规避可以交给中介公司来处理。”其还称,“如果尾款没剩多少,不建议这么折腾。”
中介:帮客户倒个手
据贝壳研究院数据显示,2022年10月监测的103个重点城市主流首套房贷利率为4.12%,较9月下降3个基点;二套房贷利率为4.91%。截至目前,全国已有10城首套房贷利率降至3字头,较低可至3.7%。
尽管房贷利率明显下降,但与贷款市场中的经营贷利率相比还是略高,而这种房贷利率与经营贷利率的利差,似乎也让很多贷款中介看到了“商机”。
11月5日,从事助贷业务的刘波向时代财经介绍了相关操作的步骤。
“首先要把手头上的按揭解掉,用房子做一笔抵押经营性贷款,如果客户名下没有营业执照的话,还需要注册一个新照,然后作为企业主向银行申请,办下来的就是年化3%左右的低息经营贷贷款”,刘波称,“这样的话相当于解了上家的按揭贷,剩下的部分按照低息的抵押贷进行偿还即可,把高息转成低息,省出来的钱相当于赚了息差。”
同时,刘波还告诉时代财经,需要贷款客户准备的资料包括征信报告、房本、营业执照等,对于还没有买房但又想“薅羊毛”的客户,他表示“也是可以操作的”。
不过上述做法有弊端。“刚过户的房子属于新房本,新办的营业执照属于新执照,对于这种‘双新’,大部分银行是不会接的,因为动机很明显。”刘波称。
“但是走(我们这种)中介机构,这种事银行也就睁一只眼闭一只眼了。风险太高,自己去找的话一定会被拒”,刘波表示,“银行需要客户,中介能给他们输送大量客户,十个客户不可能个个都符合标准,在不触及到银行风控底线的情况下,(银行)还是愿意合作的。”
至于银行批复贷款后如何取出,则由中介来帮助客户操作完成。“中介会帮助让这些钱安全流入客户的账户,避免后期银行抽贷。”刘波告诉时代财经。
当问及转贷是否有风险时,刘波说:“风险是有的,如果银行察觉到这笔钱不是用于经营,而是流入了股市,银行会把这笔钱重新回收。我们无非就是帮您倒个手,说直白一点,就是怎么把它给洗出来。”
最后,刘波还强调,“如果尾款就剩几万块钱,或是一两年之内可以还清,就不值得这么去折腾了。”
两大银行刚被罚近千万
另一层面,在银行经理看来,这种做法“不靠谱”。
11月6日,某股份制商业银行业务经理向时代财经表示,“房贷置换成经营贷需要本人有公司,办理人得是法人或公司股东,且用途只能用于公司经营。”
对于中介提到的转贷一事,该业务经理直言“不靠谱”。
同日,盘古智库高级研究员江瀚在接受时代财经采访时表示,“所谓经营贷,是国家专门给企业生产经营而使用的信贷,在一般情况下经营贷是严格禁止流入楼市的,国家监管部门一直都明令不准经营贷进入楼市,且监管力度还在持续增强,所以中介包装的经营贷肯定是违法违规行为。”
江瀚称,银行对于经营贷的审核非常严格,一旦发现经营贷出现了比较严重的违规现象,银行会立刻进行市场终止,而且会要求借款者在短时间内必须还清贷款。如果有人违规将房贷转换为经营贷,一旦被银行发现,很有可能就会面临巨大的抽贷风险。
“经营贷和房贷区别明确,大部分银行会要求经营贷客户在一年或三年内还清贷款,最多五年就需要续签”,江翰表示,“在这样的情况下,经营贷风险较高,如果银行到期不予续签,买房者也将面临巨大的压力。”
独立国际策略研究员陈佳则认为,以经营贷置换房贷对于消费者来说比较容易混淆。
陈佳明确表示,“第三方中介推销个人房产抵押贷转换为公司或个人经营贷,这种行为是直接违反金融监管政策和行业法规的,严重情况下甚至可能涉及诈骗洗钱等犯罪行为。”
陈佳分析称,消费者看似在其中有利可图,但实际上背后是法律责任成本。一旦消费者贪图小利上当受骗,很容易陷入对第三方中介追责的困境中。“这类机构非常清楚违法行为所在,往往做了一些避险措施,将风险全部转嫁给消费者或者银行;同时由于自知违法,因此这类中介机构普遍规模小、机动灵活,跑路率极高。”
时代财经注意到,早在2021年3月,中国银保监会办公厅、住房和城乡建设部办公厅、中国人民银行办公厅联合印发了《关于防止经营用途贷款违规流入房地产领域的通知》(下称“《通知》”),其中提到,要将经营用途贷款违规流入房地产等相关问题作为各类检查的重要内容,依法严格问责,加强联合惩戒,将企业和个人违规挪用经营用途贷款的相关行政处罚信息及时纳入征信系统。
同时《通知》还要求,进一步加强中介机构管理,建立违规行为“黑名单”,加大处罚问责力度并定期披露。
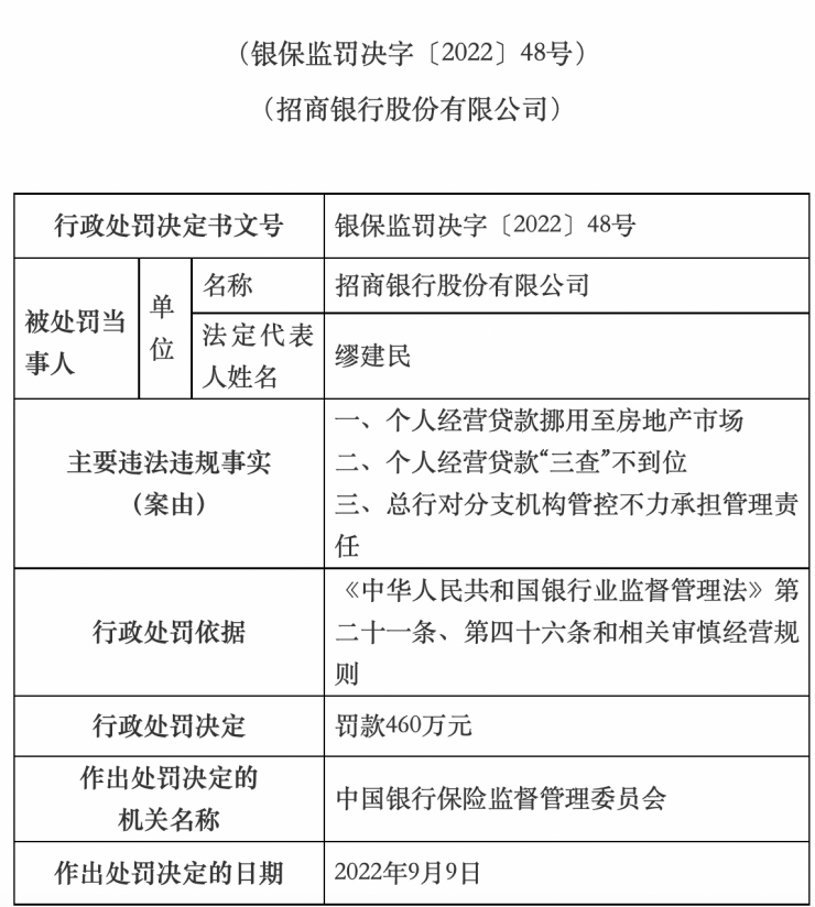
值得注意的是,就在11月4日,中国银保监会披露了数张罚单,处罚原因与个人经营贷款挪用至房地产市场有关。其中,招商银行、交通银行分别被罚款460万元、500万元。


来源:时代财经
声明:本文由入驻焦点开放平台的作者撰写,除焦点官方账号外,观点仅代表作者本人,不代表焦点立场。


