征求意见!宁滁、宁仪扬铁路南京段站点拟命名来了!
扫描到手机,新闻随时看
扫一扫,用手机看文章
更加方便分享给朋友
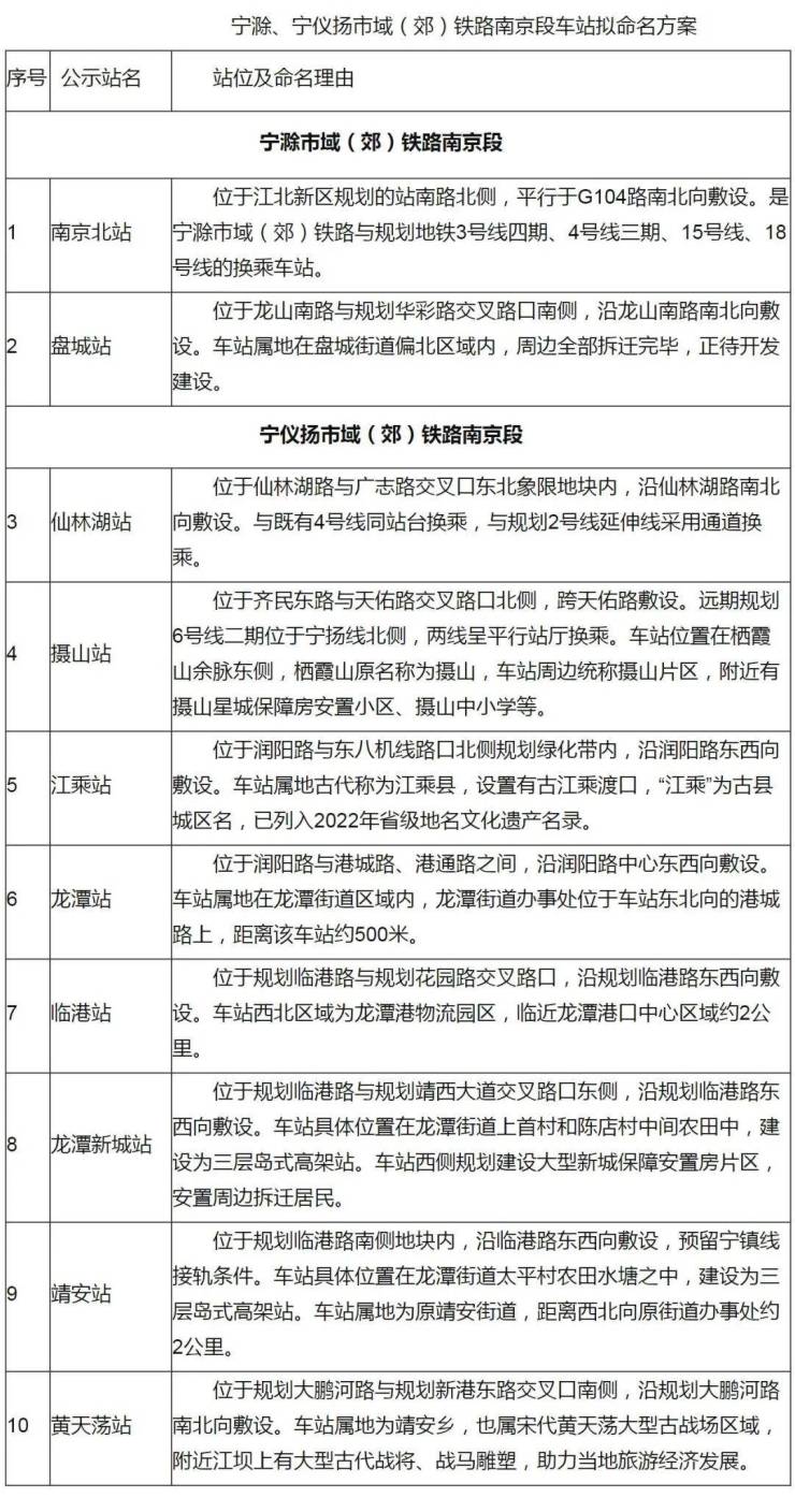
关于征求宁滁、宁仪扬市域(郊)铁路 南京段车站拟命名方案意见的公示
为做好宁滁、宁仪扬市域(郊)铁路南京段车站命名工作,根据《江苏省地名管理条例》等相关规定,现将《宁滁、宁仪扬市域(郊)铁路南京段车站拟命名方案》予以公示,面向社会广泛征求意见、建议。
一、公示时间
2024年6月6日至13日。
二、反映意见方式
(一)来信地址:南京市玄武区珠江路63号 市交通大厦1105室,邮编:210008(以寄出邮戳时间为准);
(二)电子邮件:
1317744303@QQ.com;
(三)电话/传真:025-83194550(9:00-11:30,14:00-17:30)。
来源:南京发布,南京本地宝综合整理
声明:本文由入驻焦点开放平台的作者撰写,除焦点官方账号外,观点仅代表作者本人,不代表焦点立场。


