江宁区物业“红黑榜”出炉!
南京楼市快讯 2023-08-16 13:27:23
用手机看
扫描到手机,新闻随时看
扫一扫,用手机看文章
更加方便分享给朋友
为进一步强化物业行业监管,推动江宁区物业服务水平的整体提升,建立“正面激励、负面清单”红黑榜制度,属地街道根据物业企业在物业管理服务、文明城市创建、环境卫生大整治、安全防范管理等方面的表现确定初选名单,江宁区…
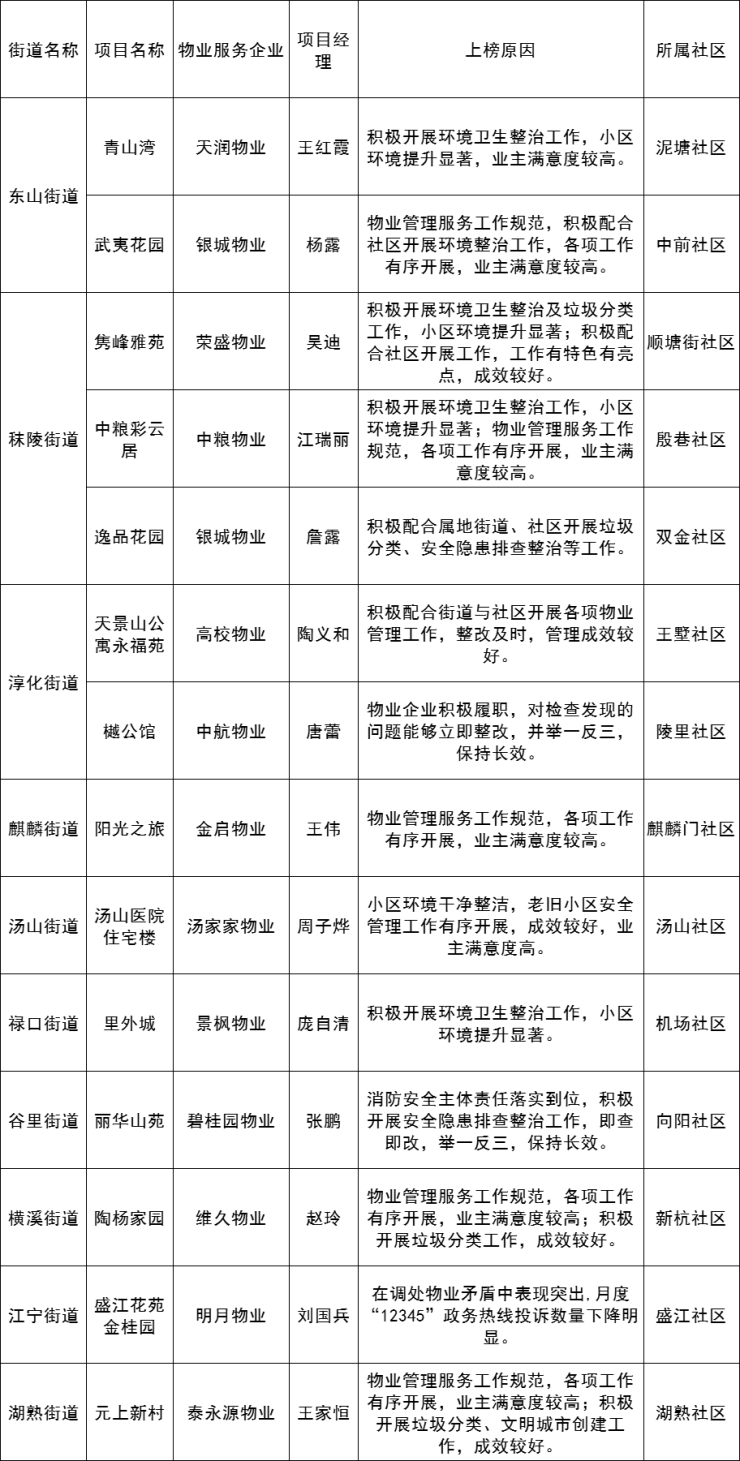
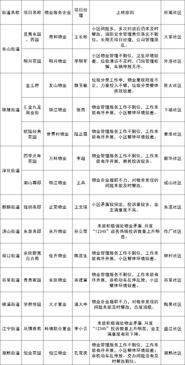
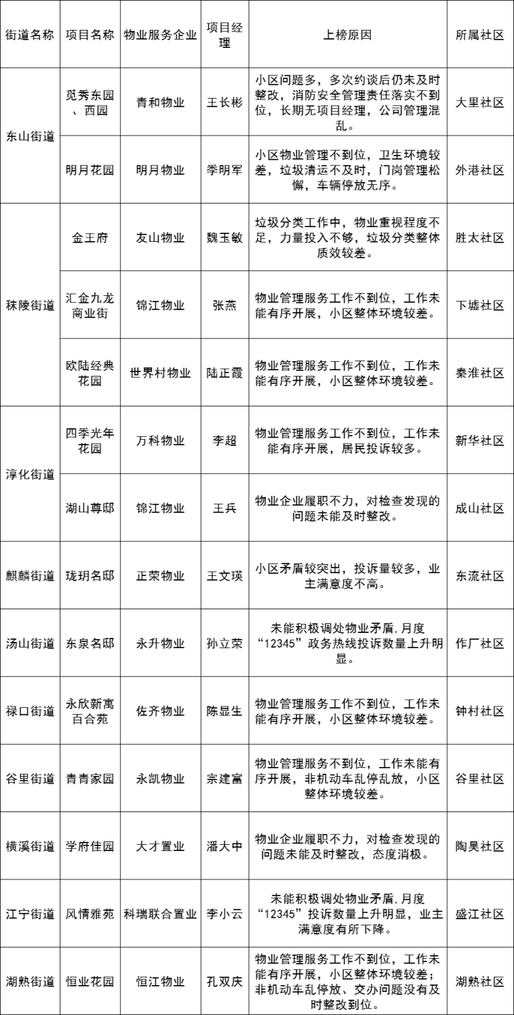
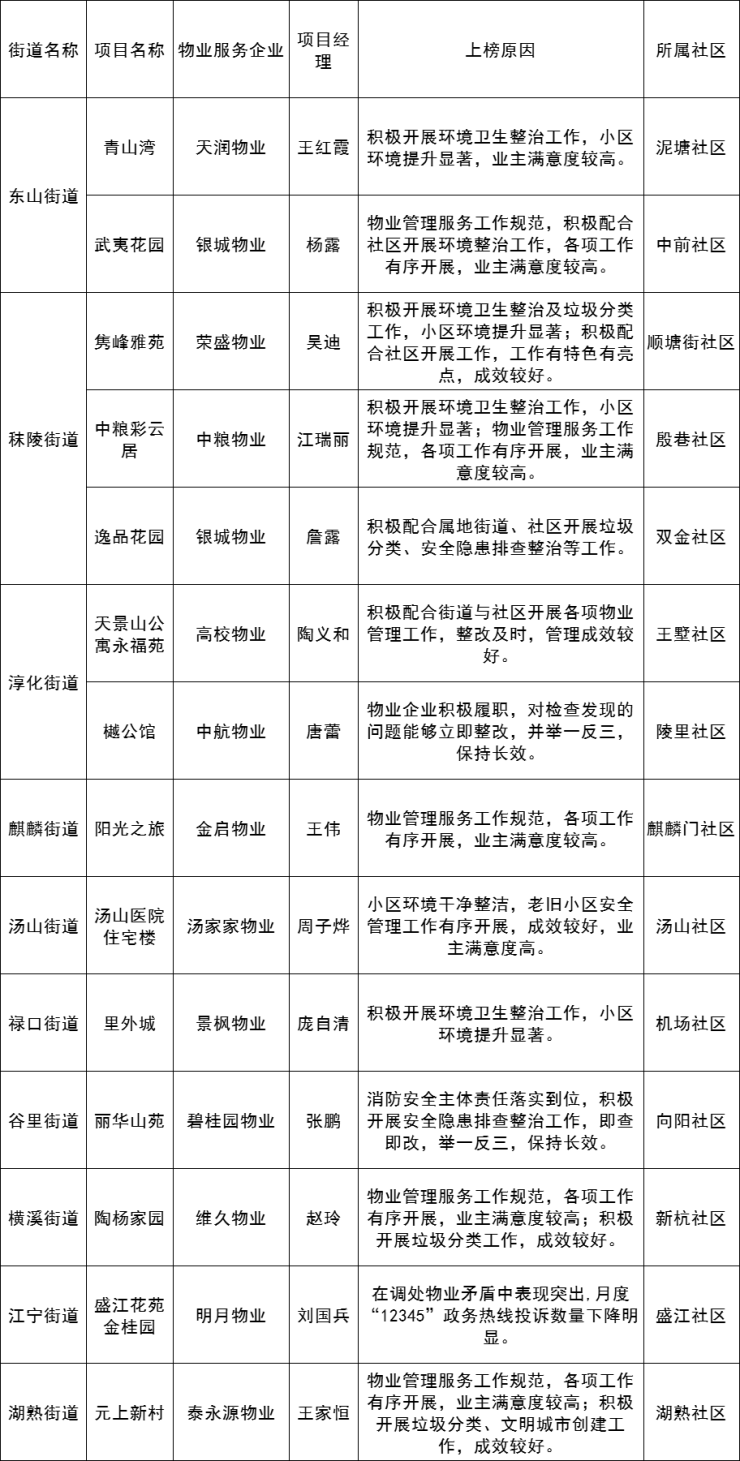
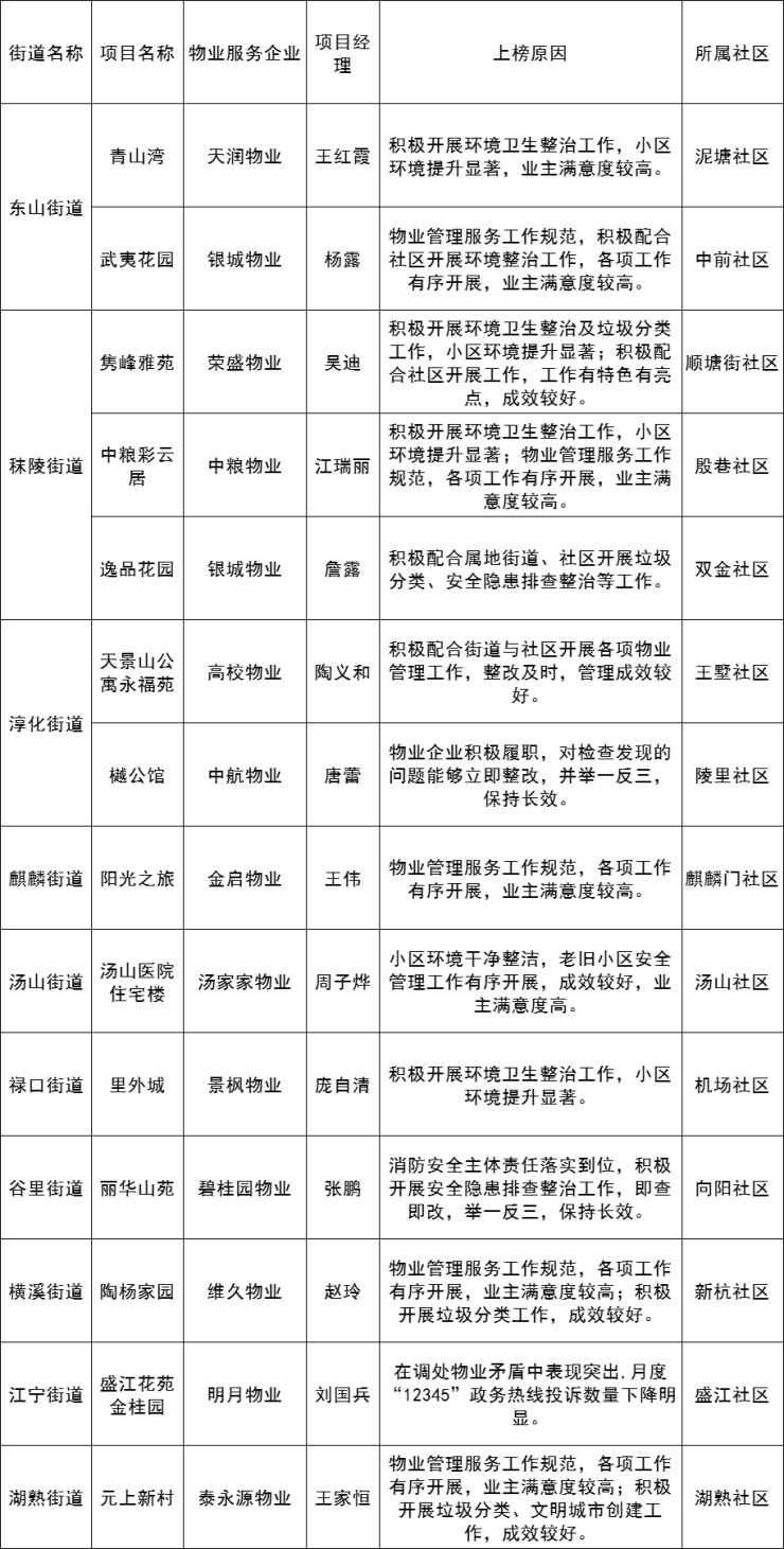
为进一步强化物业行业监管,推动江宁区物业服务水平的整体提升,建立“正面激励、负面清单”红黑榜制度,属地街道根据物业企业在物业管理服务、文明城市创建、环境卫生大整治、安全防范管理等方面的表现确定初选名单,江宁区房产局会同相关部门,结合物业服务常态化督导、专项检查等情况,形成《2023年7月份江宁区住宅小区物业服务项目“红黑榜”》,现通报如下:
红榜

黑榜

来源:江宁区房产局
声明:本文由入驻焦点开放平台的作者撰写,除焦点官方账号外,观点仅代表作者本人,不代表焦点立场。


