杭州人才落户新政!本科、大专社保满一个月即可!
扫描到手机,新闻随时看
扫一扫,用手机看文章
更加方便分享给朋友
今天上午,我们拨打了杭州各区派出所电话,上城区清波派出所、滨江区高新派出所等均表示,从今天起,本科生、大专生可按较新政策正式办理落户。
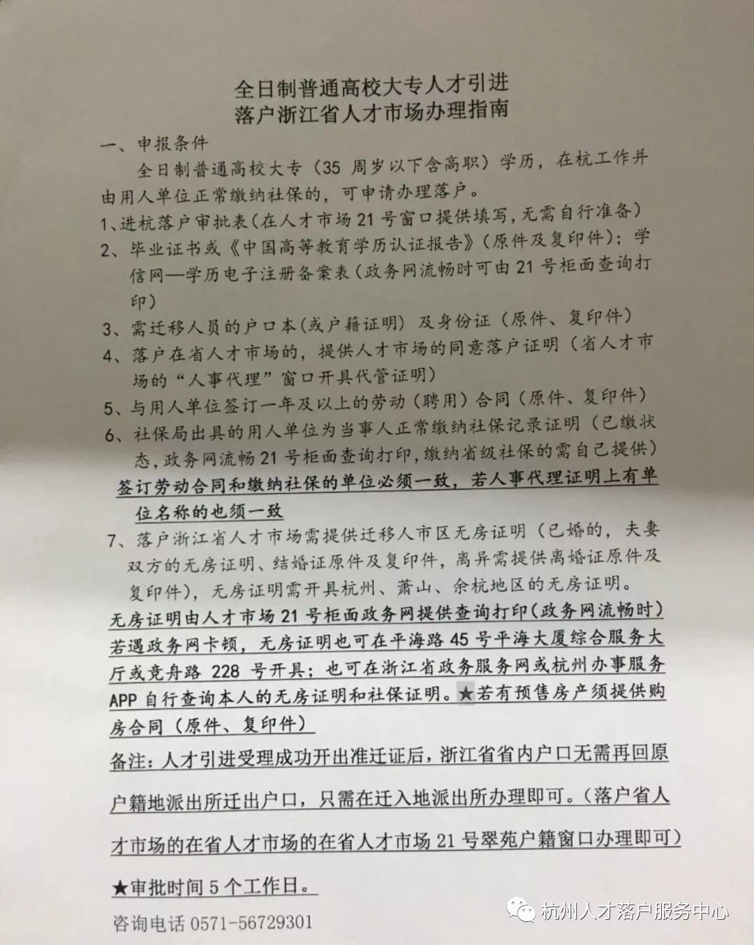
只需要满足以下3个条件:
在杭工作,社保缴纳1月以上且已到账
专科35周岁以下,本科45周岁以下
全日制大专、本科学历
据了解,官方文件将于近期发布至浙江政务网,大家可随时关注!

注:目前公布办理指南的主体是浙江省人才市场,也就是说,只有满足条件并缴纳浙江省直社保,且社保缴纳单位的人事档案是委托浙江省人才市场管理的,才能落户。
对于缴纳杭州社保的,如果落人才市场集体户,则需满足单位挂靠人才市场的相关规定。
南京的落户政策也将会有调整
去年南京常住人口约为843万,按照规划到2020年末全市总人口达910万人左右,主城人口规模将为380万人。这也意味着南京的落户政策也将会有调整。
40岁以下本科生在南京直接落户
目前,试行一年的南京人才落户政策,将继续执行,延期至2020年2月29日。
按照原定的试行1年,人才落户新政到2019年3月1日将失效。现南京市公安局发布较新通知:《南京市关于大学本科及以上学历人才和技术技能人才来宁落户实施办法(试行)》有效期延长至2020年2月29日,其他政策不变。
根据去年市公安局、市人社局制定的《南京市关于大学本科及以上学历人才和技术技能人才来宁落户的实施办法(试行)》
取得研究生以上学历或40周岁以下的本科毕业生,提交:
①入户申请书;
②居民户口簿和居民身份证;
③《教育部学历证书电子注册备案表》或《中国高等教育学历认证报告》材料,可申请直接落户!
声明:本文由入驻焦点开放平台的作者撰写,除焦点官方账号外,观点仅代表作者本人,不代表焦点立场。


