房企中报观察丨前三强房企毛利率全部下滑,有公司开打价格战
扫描到手机,新闻随时看
扫一扫,用手机看文章
更加方便分享给朋友
房企中报已披露完毕,但从各家房企披露的数据看,“毛利率下降”已成为房企不得不面对的现实。这也使得不少房企感叹:未来,行业高回报的情况已难再现,行业毛利率下降已成行业趋势。房企毛利率整体下滑以克而瑞公布的今年上半年全口径销售额排名TOP20房企为例,排名前20的房企中,除招商蛇口外,其余19家房企的毛利率均同比下降。
销售额排名前三强的房企也未能摆脱毛利率下行的趋势。
制图:澎湃新闻
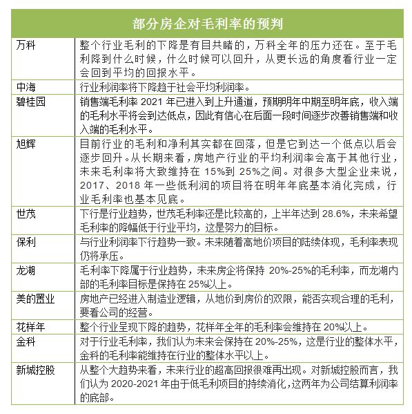
在行业内被公认为好学生的万科在今年上半年的“期中考试”中也陷入“增收不增利”的窘境。
万科半年报显示,今年上半年万科实现营业收入1671.1亿元,同比增长14.2%;但是受地产开发业务利润率下降影响,报告期内,万科实现净利润161.7亿元,同比下降13.2%;实现归属上市公司股东的净利润110.5亿元,同比下降11.7%,这也是2008年以来万科排名前列次出现半年度净利润同比下跌的情况。
针对净利润下降的问题,万科总裁及首席执行官祝九胜归因为三个方面:一是销售规模增长有限,二是毛利率的下降稍快,三是转型业务的效果还没有真正体现出来。从毛利率表现看,和去年同期相比,万科今年中期的毛利率从税后的24%降到了18%,如果是跟同行同口径相比,未扣税的毛利率从32%降到了23%。这也让万科不得不坦言:销售增长对毛利下降的对冲是有限的,不足以对冲利润率的下滑。
而放眼整个房地产行业,“闭着眼睛都能赚钱”的时代显然不复存在。作为销售额前三强之一的中国恒大今年上半年毛利率仅12.9%,同比减少12.1个百分点。碧桂园今年上半年毛利率亦显示跌破20%,毛利率为19.7%,同比降4.6个百分点。
以TOP20房企公布的经营数据计算,前20强房企的平均毛利率为20.9%,其中7家房企的毛利率低于20%;11家房企的毛利率在20%~30%之间;仅保利发展和华润置地两家房企的毛利率维持在30%以上。房企也不得不认清现实:“房地产已经进入制造业逻辑,从地价到房价的双限,能否实现合理的毛利,要看公司的经营。”
毛利率下跌有哪些原因?那么,房企毛利率普降的原因又有哪些呢?从各家房企的回应看,毛利率下降的原因主要受国内市场的政策、售价的限制和土地成本的上升等因素影响。
制图:澎湃新闻
祝九胜指出,近年来万科所销售的产品中,地价占售价的比例明显上升,从2017年到2020年,地售比提高17个百分点左右,会逐步体现在以后的结算收入和结算利润上。旭辉控股CEO林峰也表达了同样的观点。他指出,“我仔细看了一下已经公布半年报的公司,住宅销售的毛利率出现了普遍下降。
毛利率下降最核心的原因是2017、2018年获取的项目,获取前没有限价,获取后出现限价和市场下行等问题,所以毛利率下降是行业的大趋势。”弘阳地产也指出,公司利润的下滑主要是因为收入和交付项目的结构问题,公司2016年和2017年获取的一些项目进入交付阶段,影响了整体毛利。
同时,也有一些房企为保证销售业绩规模,打起了价格战,通过“以价换量”等降价促销方式刺激销售,进而使得毛利率有所下降。建业地产半年报显示,毛利率下降主要是因其在部分城市采用销售去库存策略以刺激各项目销售,收窄了整体销售提价空间,另一方面,去年疫情期打折销售的物业项目也陆续在今年上半年交付结转,今年上半年整体物业销售的毛利率从去年同期的21.1%下降到了15.7%。
未来趋势如何?对于房企来说,“毛利率下降”这一焦虑在未来一段时间仍然存在。祝九胜提及,整个行业毛利的下降是有目共睹的,万科全年的压力还在。至于毛利降到什么时候,什么时候可以回升,从更长远的角度看行业一定会回到平均的回报水平。
旭辉控股董事局主席林中则提到,房地产行业经历过了土地红利时代,经过了高杠杆盈利的时代,未来将迈进管理红利和品牌红利的时代,不可能再回到暴利时代。在国家稳房价、稳地价、稳预期长效机制的引导下,行业一定会走向平稳健康的发展,进入全方位高强度的竞争,所以目前行业的毛利和净利其实都在回落,但是它到达一个低点以后会逐步回升。
从长期来看,房地产行业的平均利润率会高于其他行业,未来毛利率将大致维持在15%到25%之间,净利率将在8%到10%。新城控股管理层也认为,从整个大趋势来看,未来行业的超高回报很难再出现。
对新城控股而言,我们认为2020-2021年由于低毛利项目的持续消化,这两年为公司结算利润率的底部。对于大部分房企而言,“毛利率下降的趋势”已成行业共识。未来房地产行业不会再通过规模来实现高利润。
来源:澎湃新闻
声明:本文由入驻焦点开放平台的作者撰写,除焦点官方账号外,观点仅代表作者本人,不代表焦点立场。


