浙江桐乡加码调控:严格实行购房实名制,认购后不得更名
扫描到手机,新闻随时看
扫一扫,用手机看文章
更加方便分享给朋友
7月7日,记者从浙江省嘉兴市房地产业协会获悉,桐乡市7月5日发布《关于进一步规范商品住房销售管理的通知》,进一步加码楼市调控。
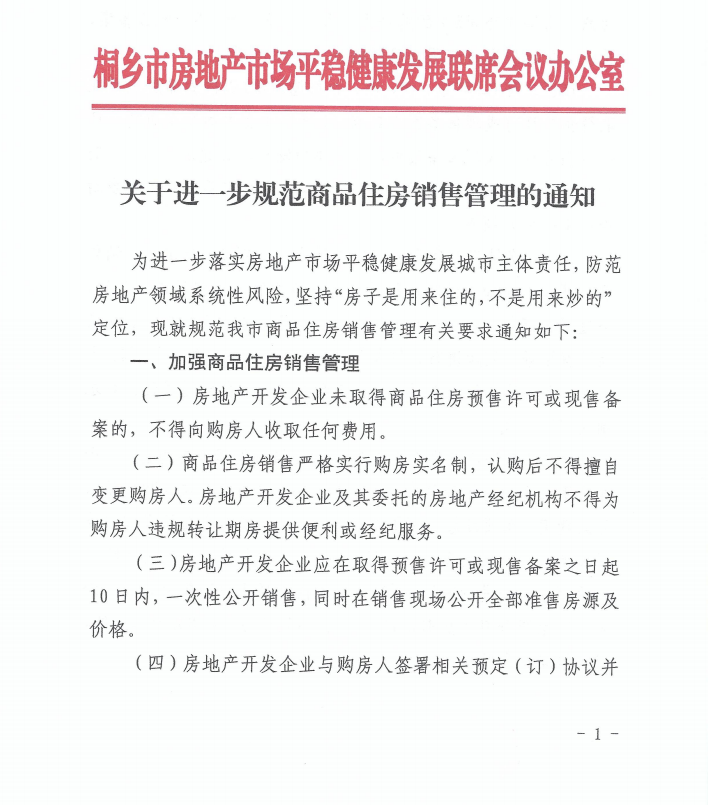
通知指出,为进一步落实房地产市场平稳健康发展城市主体责任,防范房地产领域系统性风险,坚持“房子是用来住的,不是用来炒的”定位,对桐乡市商品住房销售管理加强规范。
此次公布的文件主要包括三个方面,一是加强商品住房销售管理;二是完善合同撤销备案机制;三是集中公开销售流程。
对于加强商品住房销售管理,文件提出,房地产开发企业未取得商品住房预售许可或现售备案的,不得向购房人收取任何费用;同时,商品住房销售严格实行购房实名制,认购后不得擅自变更购房人。房地产开发企业及其委托的房地产经纪机构不得为购房人违规转让期房提供便利或经纪服务。
通知还明确提出杜绝房企捂盘惜售,房地产开发企业应在取得预售许可或现售备案之日起10日内,一次性公开销售,同时在销售现场公开全部准售房源及价格。
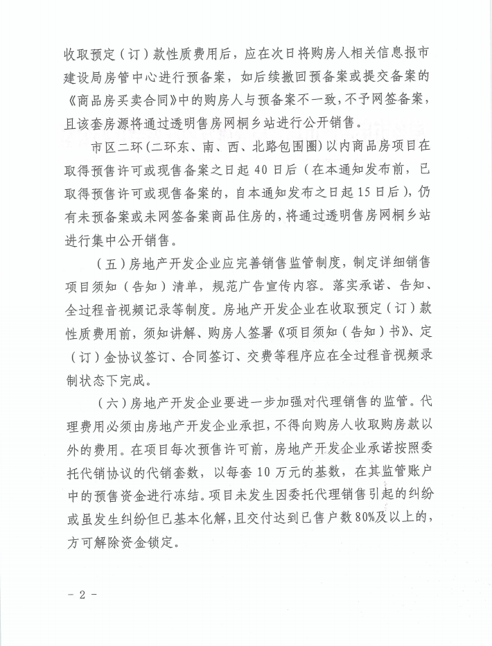
桐乡市区二环(二环东、南、西、北路包围圈)以内商品房项目在取得预售许可或现售备案之日起40日后(在本通知发布前,已取得预售许可或现售备案的,自本通知发布之日起15日后),仍有未预备案或未网签备案商品住房的,将通过透明售房网桐乡站进行集中公开销售。
按照规定,房地产开发企业要进一步加强对代理销售的监管。代理费用必须由房地产开发企业承担,不得向购房人收取购房款以外的费用。在项目每次预售许可前,房地产开发企业承诺按照委托代销协议的代销套数,以每套10万元的基数,在其监管账户中的预售资金进行冻结。项目未发生因委托代理销售引起的纠纷或虽发生纠纷但已基本化解,且交付达到已售户数80%及以上的方可解除资金锁定。
在完善合同撤销备案机制方面,自该通知发布之日起,已网签备案的《商品房买卖合同》经买卖双方协商一致解除,房地产开发企业撤销合同备案的,则该房源需通过透明售房网桐乡站进行公开销售。




来源:澎湃新闻 责任编辑:李想
声明:本文由入驻焦点开放平台的作者撰写,除焦点官方账号外,观点仅代表作者本人,不代表焦点立场。


