江宁殡仪馆选址首次曝光…
扫描到手机,新闻随时看
扫一扫,用手机看文章
更加方便分享给朋友
近日,《南京市江宁区殡葬设施布局详细规划(公众意见征询)》发布批前公示,文件内容显示,江宁区殡仪馆新馆疑似选址横溪泗陇,预计本月就将启动招标!不过紧邻殡仪馆的鲤鱼山公墓、永安墓园等大概率不会动。

日前,《南京市江宁区殡葬设施布局详细规划》对外公布,征求公众意见。规划中,新馆的规划选址首次曝光。
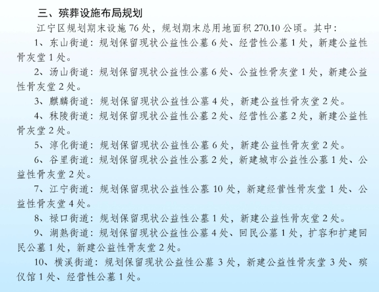
江宁区规划期末设施76处,规划期末总用地面积270.10公顷。
其中江宁殡仪馆目前所在的东山街道,规划保留现状公益性公墓6处、经营性公墓1处,新建公益性骨灰堂1处。
从中可以看出,东山街道已没有了殡仪馆的规划,但现状公墓仍然得以保留。所以包括鲤鱼山公墓、永安墓园等,大概率很难搬迁。
江宁殡仪馆新址在哪里,规划中也有涉及。
横溪街道,规划保留现状公益性公墓3处,新建公益性骨灰堂3处、殡仪馆1处、经营性公墓1处。

而根据江宁的殡葬设施布局,江宁仅规划1处殡仪馆。而且,除了横溪街道将新建殡仪馆1处,江宁其它区域,均没有殡仪馆的布局。
这意味着,江宁殡仪馆异地新建的规划选址,暂时浮出了水面。
官方文件同时提到,新建江宁殡仪馆的地理位置,在南京与马鞍山的交界处,江宁区最南端区域,地理位置:横溪街道X104北侧, 远离江宁主要城市开发区域的。
2023年12月19日,南京市江宁交通发展集团有限公司发布了江宁区殡仪馆新馆建设项目的招标计划。
计划显示,项目已立项,合同预估价为810万元,预计招标时间为2024年1月。也就是说,这个月江宁殡仪馆新馆将启动招标。

2024年1月5日,南京规划发布江宁区殡葬设施布局详细规划,新的选址横溪终于正式曝光!
值得一提的是,就在上月,有媒体向江宁区横溪街道咨询,一位工作人员表示:“江宁殡仪馆选址在横溪泗陇那边。”
部分来源:辉哥说楼市
声明:本文由入驻焦点开放平台的作者撰写,除焦点官方账号外,观点仅代表作者本人,不代表焦点立场。


