100亿大交易!富力物业“卖子”,碧桂园服务“接盘”
扫描到手机,新闻随时看
扫一扫,用手机看文章
更加方便分享给朋友
9月20日,碧桂园服务(06098.HK)公告称,于2021年09月20日,碧桂园物业香港(本公司间接全资附属公司)与富力物业签订股权转让协议。据此,碧桂园服务以不超过人民币100亿元的代价收购富良环球,由此间接收购富良环球所持之各目标公司100%股权。
就在差不多同一时间,富力地产(02777.HK)发布公告称,李思廉及张力为公司的执行董事及大股东,与集团沟通,为支持集团将提供约80亿港元的股东资金,并预计于未来一至两个月内完成。主要股东以往曾以免息贷款形式提供财务支持。
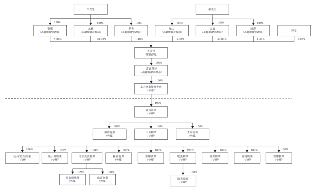
富良环球是一间什么公司?其最早露出公众视野是在2021年4月,富力物业服务集团有限公司(以下简称富力物业)提交的IPO招股书中,富良环球为富力物业的全资子公司,持有富力物业服务香港的100%股权。
这家富力物业的持股方是富力地产的大股东李思廉、张力和一家独立第三方升卓,但并无富力地产公司名义的持股。换言之,富力物业与富力地产并无股权关系,而是在李思廉、张力个人名下。

碧桂园服务公告截图

拟全盘卖出
作出多项业绩承诺
根据股权转让协议的条款,碧桂园物业香港同意从富力物业收购富良环球100%股权,从而间接收购富良环球在中国从事物业管理服务之目标公司100%股权。
公告显示,完成收购事项后,碧桂园服务将持有富良环球100%股权,并间接持有各目标公司100%股权,而富良环球、富力物业服务香港、广州富星及目标公司将成为碧桂园服务与的附属公司,“其业绩、资产及负债将会于本集团账目内综合入账”。
截至2020年12月31日,富力物业管理的552个项目位于中国26个省、自治区、直辖市的102个城市,总在管建筑面积为0.69亿平方米,其中住宅物业的在管建筑面积为0.58亿平方米,商业物业的在管建筑面积为0.11亿平方米。

富力地产公告截图
本次交易合计较高代价不超过100亿元人民币,上述代价将可能由于未能实现代价支付的条件而调减。交易付款是分阶段、有条件进行的,而富力物业及相关公司也作出了业绩承诺。
收购事项之代价将由碧桂园物业香港以现金分两阶段(共四期)进行支付。排名前列阶段涉及70亿元,分为三期支付:排名前列期20亿元、第二期30亿元、第三期20亿元;第二阶段即第四期为30亿元。
富力物业承诺,富良环球的2021年经审计扣非归母净利润不低于5亿元,会计收入不低于42亿元,截至2021年12月31日在管面积不低于0.86亿平方米及总合约面积不低于1.27亿平方米。如富良环球的2021年财务数据未能达成业绩承诺订明的任何财务指标,则排名前列阶段代价将作出相应调减。
同时,在根据业绩承诺约定交付的0.86亿平方米在管面积以外,富力物业及富力物业关联方承诺交付(或促使其他第三方交付)0.66亿平方米的在管面积予富良环球或碧桂园物业香港指定的其他实体。
截至今年6月底,碧桂园服务收费管理面积约6.44亿平方米,合同管理面积约12.05亿平方米(含三供一业物管、蓝光嘉宝服务,不含城市服务),位居行业首位。

低价收购后
IPO之际高价卖身
1997年,富力地产成立天力物业后,一直为富力地产开发的物业提供物业管理服务。
变化出现在2019年,这一年年底,李思廉与张力分别出资50%成立了一家公司——广州富星投资咨询有限公司(简称广州富星)。
广州富星成立后,就迅速收购了富力地产旗下多家物业公司,比如大同恒富物业服务有限公司(简称大同恒富)、天津华信物业管理有限公司(简称华信物业),这两家公司的交易对价均为500万元。
最令市场意外和震惊的一次交易,是2020年4月,富力地产公告,以约3亿元代价将广州天力物业发展有限公司(简称天力物业)出售给广州富星。

富力物业股权结构图 来源:富力物业招股书
彼时,富力地产认为,凭借该等出售事项,本集团可专注于其核心业务,而目标集团将能够就其业务采纳不同管理系统,本集团亦能将出售事项所得款项用于其核心业务。
银河联昌证券当时发布研报表示,对富力地产低价出售旗下物业管理公司的交易感到失望,物业公司出售价格几乎较公允价值折让90%。认为可能损害少数股东利益并引发对公司治理的担忧,将其投资评级降至“持有”。
2021年4月,富力物业发布港股IPO招股书。这家富力物业是一家根据开曼群岛法律成立的有限公司,主要业务为投资控股,广州富星成为其的间接全资附属公司,实控人为李思廉、张力和一家独立第三方升卓。
富力物业在招股书中如是表述其和富力地产的关系,“本集团已与富力集团建立良好而持续的业务关系,本集团的发展与富力集团的物业开发业务的发展息息相关。”
9月13日,惠誉将富力地产及其子公司富力地产(香港)有限公司的长期外币发行人违约评级展望从“稳定”调整至“负面”,并确认这两家公司的发行人违约评级为“B+”。同时,惠誉还确认了两家公司的高级无抵押评级为“B+”,回收率评级为“RR4”。
来源:每日经济新闻
声明:本文由入驻焦点开放平台的作者撰写,除焦点官方账号外,观点仅代表作者本人,不代表焦点立场。


