一线城市超半数地块流拍、限跌令频出!央行罕见表态......
扫描到手机,新闻随时看
扫一扫,用手机看文章
更加方便分享给朋友
南京的秋老虎还在发威,但楼市已经袭来凉风,就连一线城市的第二批集中供地比预期还要“冷”一些。
与此同时,楼市“限跌令”频繁出台,已增至第九城。市场下行的情况下,连央行也罕见的开始提及房地产了......
看点
01
一线城市土拍也凉了,广州出让48宗地块,25宗流拍
南京二批次集中供地历时两天终于落幕,虽然其中11幅终止出让,25幅底价成交,1幅流拍,这样的结果对比南京往年的土拍确实是“断崖式”降温,但仍有11幅触顶,5幅溢价成交,整体情况对比其他城市的二批次供地却已经是好了不少。
在集中供地新规下,杭州、天津、重庆等在首轮集中供地中表现火热的城市,这次集中供地均陷入冰点。
成都:17幅终止出让+43幅底价成交苏州:12幅地块9幅底价成交福州:2幅流拍+5幅终止出让青岛:76幅地块72幅底价成交沈阳:24幅地块停止交易+1小时拍完19幅地块济南:76幅地块全部底价成交+25幅地块提前终止天津:31幅底价+9幅溢价+21幅停牌流拍......
这不禁令市场感叹,房企拿地积极性减弱,房企真的怕了吗?
而作为排名前列进行第二批集中供地的一线城市,广州竟也以凉凉收场。
就在南京土拍的同时,广州也在9月26-27日进行了为期两天的第二批集中供地。
本次广州共推出48宗地块,总起拍金额约为1124亿元,比首批集中供地增加约24.8%。但最终仅成交23宗,总揽金约569.4亿元,比4月份首批集中供地减少近337亿,下滑幅度达到37.2%。
值得一提的是,这次广州供地流拍率惊人,48宗地块仅成交23块,流拍25块, 流拍率达到52%。其中9月26日流拍8宗,第二天24宗土地仅底价成交7宗,其余17宗地块全部流拍,流拍率高达71%。
与此同时,在拿地房企方面,民企几乎“绝迹”。
本次成功在广州摘地的房企包括中海、越秀、珠实、粤海、中铁建、电建等央企国企。在26日成交的16宗地块上,央企国企共计斩获13宗,占比达到81%。
这样的结果跟南京也差不多,本次土拍央、国企拿了约8成的地。
从市场表现来看,已完成土地出让的重点城市大多遭遇了“滑铁卢”,溢价率下降,流拍率明显上升,临时中止出让成为“标配”,土地市场热度面临下行压力。
就在前两天,杭州传来消息:第二次集中土拍的10幅竞品质地块全部流拍。
此前,杭州市本次10幅竞品质地块中,仅有富阳富春湾新城地块的报名情况符合要求,其他9幅地块因有效申请没有达到规定门槛,无法进入后续正式竞价环节。而少有进入报名阶段的富阳富春湾新城地块,报名企业未收到报名确认书,意味着该地块将不会进入竞价环节。
有房企人士表示,从二轮集中供地开始已经明显感受到了土拍市场的寒意,“之前我们本来准备好报名的地块到最后再审核的时候,有的就已经被划掉了。因为测算下来实在没什么利润,而且现在这个市场下行,公司以现金流为主了,在拿地方面比较谨慎。”
看点
02
又一城!楼市“限跌令”频繁出台!
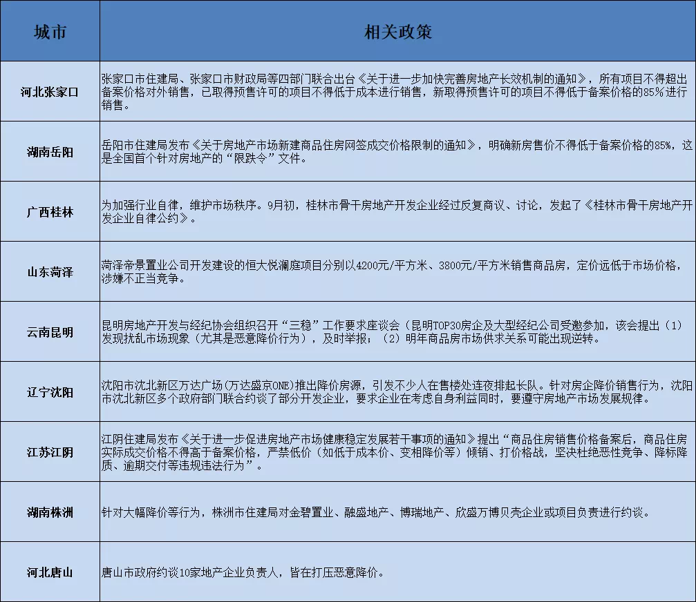
日前,张家口市住建局、张家口市财政局等四部门联合出台《关于进一步加快完善房地产长效机制的通知》,其中一条“新取得预售许可证的项目不得低于备案价格85%进行销售”的内容,引发社会强烈关注。

据悉,此次的“限跌令”一部分针对已取得预售许可的老楼盘,要求不得低于成本价销售;而另一部分是针对新取得预售许可的新楼盘,要求不得低于备案价格的85%进行销售,也就是说,房价降幅最多不能超过15%。《张家口日报》的报道称,针对限跌令出台的背景,张家口市住建局房地产监管科科长杜继鑫介绍,目前以张家口主城区为例,已经从房价最顶峰的13000元/平方米左右,降到了均价8000多元/平方米。
按此计算,价格回落了约38%。
据了解,近十年来,张家口的人口减少了22.66万人,下降5.21%。同时,以张家口为代表的大量三四线城市并没有太多产业、需求作支撑,但是土地供应又太大,存在一定矛盾。
另一方面,前段时间下沉三四线城市的房企,在信贷收紧的情况下,现金流出现紧张,这种情况下,会有企业尝试降价,以期迅速回笼资金。
尤其是进入2021年下半年以来,张家口主城区和周边陆续有多个楼盘,迫于现金流和销售回款等压力,开始降到低于成本价销售。张家口也是近两个月多月以来,第9个出台房价限跌令的城市。在张家口之前,已有包括岳阳、桂林、菏泽、昆明、沈阳、江阴、株洲、唐山出台了类似举措。目前已发布限跌令的9个城市,有7个为三四线城市,其余2个二线城市中,沈阳位于东北,昆明位于西南,目前面临的楼市下行压力都比较大。尤其是三四线城市,经济、产业薄弱,需求有限,在棚改退潮后,这些城市楼市处于下行态势,部分城市房价跌幅较大。

看点
03
央行较新定调!罕见提及房地产
就在9月24日中国人民银行货币政策委员会召开的2021年第三季度例会上,首次提及“房地产”引发市场关注。
央行针对楼市提出了“两个维护”的新说法:要维护房地产市场的健康发展,维护住房消费者的合法权益。

本次会议六个核心要点:
1、维护房地产市场健康发展,维护住房消费者的合法权2、在分析经济形势的时候,使用了“要加强国内外经济形势边际变化的研判分析,加强国际宏观经济政策协调,防范外部冲击”的说法3、搞好跨周期政策设计,统筹做好今明两年宏观政策衔接4、稳健的货币政策要灵活精准、合理适度,保持流动性合理充裕,增强信贷总量增长的稳定性5、落实好普惠小微企业贷款延期还本付息政策和信用贷款支持计划延期工作6、有序推动碳减排支持工具落地生效
与以往例会内容有所不同,房地产金融在央行货币政策季度例会中被提及实属罕见,这是“房地产”首次在央行货币政策委员会的例会中被提及。
自去年8月“三道红线”政策落地后,房地产行业降杠杆效果明显。近一年时间以来,超过三成房企成功降档,净负债率下降,现金短债比有所提升。但在房地产市场双向收紧的背景下,部分龙头房企和中小型房企现金流紧张,面临较大的财务和经营压力。
业内人士表示,房地产市场相关表述主要针对近期个别大型房地产企业出现的经营风险,在政策层面依然会贯彻“房住不炒”的定位,在房地产金融政策方面保持定力。
由于大型房企出现经营风险,可能会引发一系列风险,尤其是对商业银行、个体债权人风险应当未雨绸缪。比如房企已经售出收款,但没有交付住房等问题,一定要妥善处理,确保售出住房能够按时按质交付,这是防范风险进一步扩大的重要手段。
部分内容来自:每日经济新闻、中国证券报等
声明:本文由入驻焦点开放平台的作者撰写,除焦点官方账号外,观点仅代表作者本人,不代表焦点立场。


