速看!公积金提取新政来了
南京焦点发布 2024-04-20 16:23:33
用手机看
扫描到手机,新闻随时看
扫一扫,用手机看文章
更加方便分享给朋友
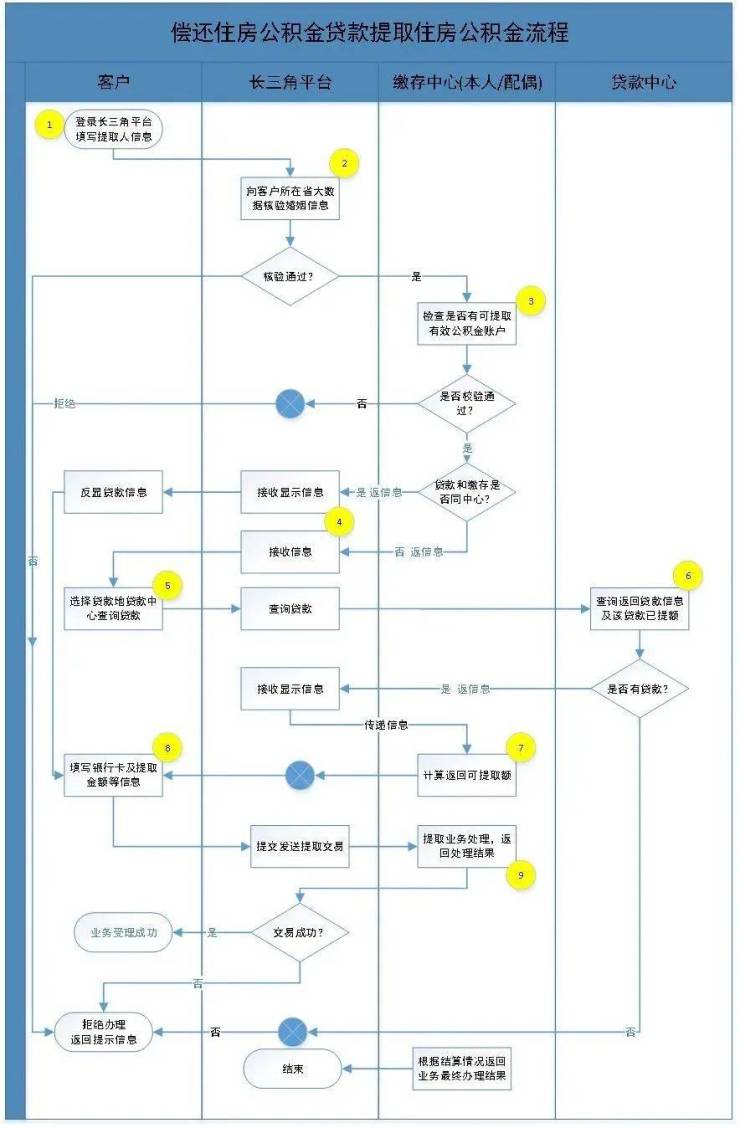
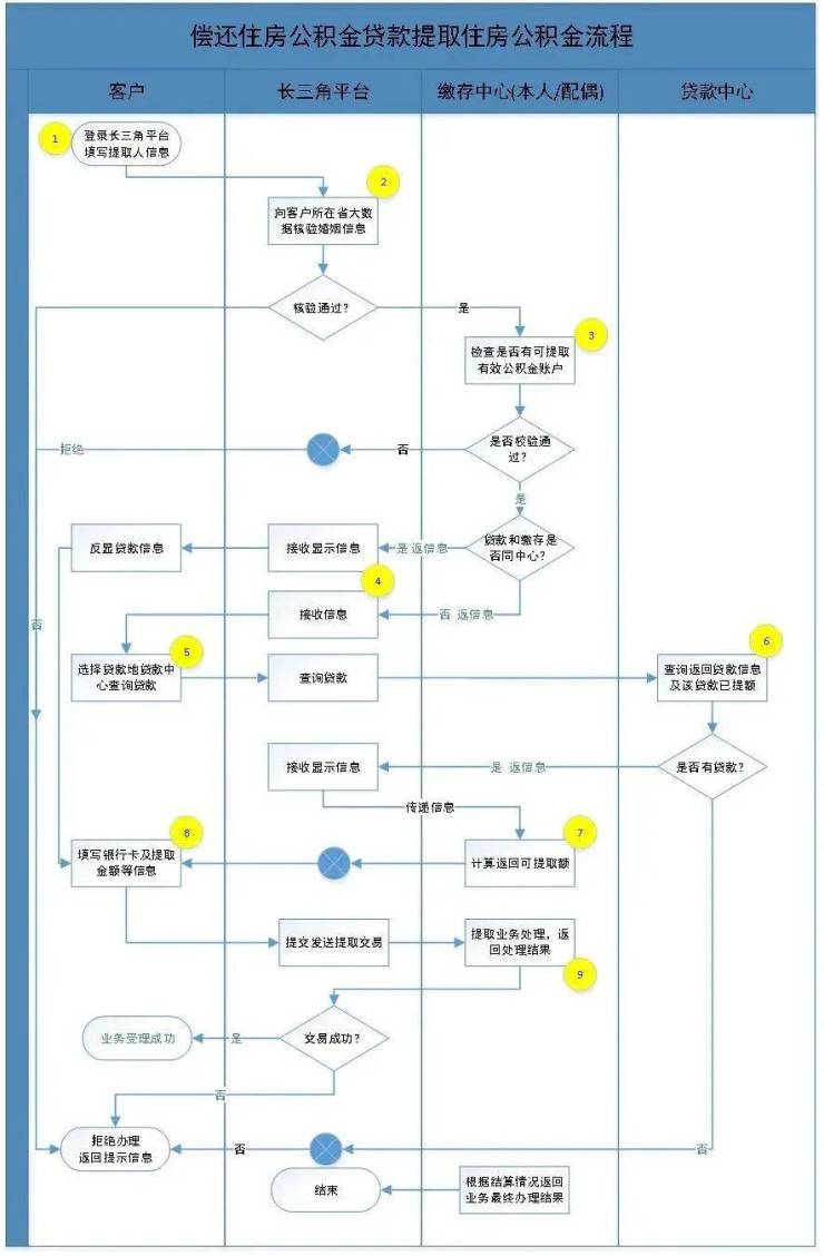
最近,长三角住房公积金一体化推进会在安徽省六安市召开,会上达成了一个重大共识--长三角区域内的城市可以通过“一网通办”平台异地办理提取公积金业务。📢 👉这意味着,如果你或你的配偶在长三角区域内有公积金贷款…
近日,2024年长三角住房公积金一体化推进会在安徽省六安市召开,会上长三角三省一市住房公积金监管部门达成重要共识,共同推动在长三角“一网通办”平台开展偿还公积金贷款提取住房公积金业务。
会议制订了2024年长三角住房公积金一体化工作方案,根据方案,长三角区域内城市可通过长三角“一网通办”平台,异地办理提取公积金业务,切实满足公积金贷款的职工家庭在长三角异地办理提取公积金需求。
申请人本人或配偶名下有公积金贷款,均可在缴存地范围内申请提取自己的住房公积金,职工可登录长三角“一网通办”平台办理。业务开展范围将从试点中心逐步向其他城市中心扩展,预计10月底前有条件的中心全部接入运行。
*点击可查看大图
声明:本文由入驻焦点开放平台的作者撰写,除焦点官方账号外,观点仅代表作者本人,不代表焦点立场。


