降8℃!雷雨大风
扫描到手机,新闻随时看
扫一扫,用手机看文章
更加方便分享给朋友
划重点

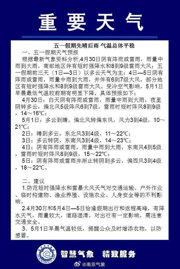
五一假期
五一假期前三天(1日—3日)以多云天气为主;4日—5日阴有阵雨或雷雨,雨量中雨到大雨,并伴有6到7级大风,部分地区有短时强降水和8到9级雷雨大风。受冷空气影响,5月1日早晨最低气温较前期有明显下降。
小布提醒
素材来源 | 江苏气象、南京气象
声明:本文由入驻焦点开放平台的作者撰写,除焦点官方账号外,观点仅代表作者本人,不代表焦点立场。


