河西南部鱼嘴地区将新增停车场!
南京焦点发布 2020-07-22 13:35:53
用手机看
扫描到手机,新闻随时看
扫一扫,用手机看文章
更加方便分享给朋友
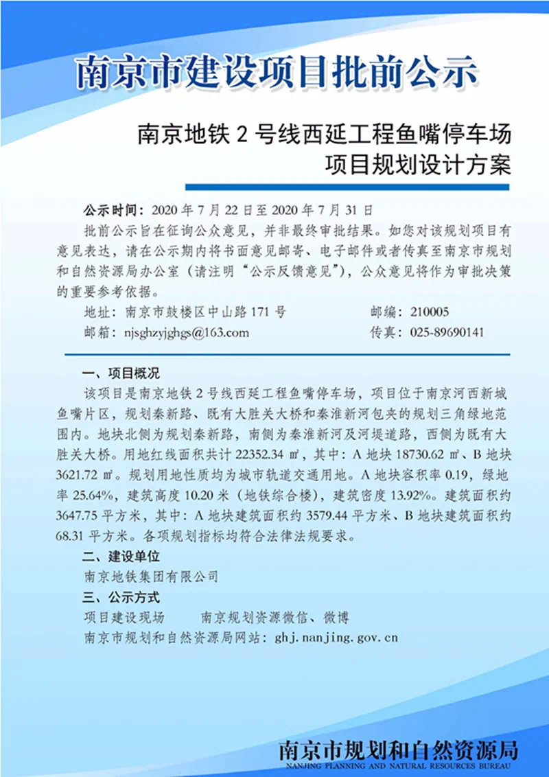
【南京地铁2号线西延工程鱼嘴停车场项目规划设计方案批前公示】
【南京地铁2号线西延工程鱼嘴停车场项目规划设计方案批前公示】

该项目是南京地铁2号线西延工程鱼嘴停车场,位于南京河西新城鱼嘴片区,规划秦新路、既有大胜关大桥和秦淮新河包夹的规划三角绿地范围内。规划用地性质均为城市轨道交通用地。各项规划指标均符合法律法规要求。详见附图。




声明:本文由入驻焦点开放平台的作者撰写,除焦点官方账号外,观点仅代表作者本人,不代表焦点立场。


