已开通!南京⇆黄山只要2小时,凭高铁票还能享黄山景区优惠!
扫描到手机,新闻随时看
扫一扫,用手机看文章
更加方便分享给朋友
五岳归来不看山
黄山归来不看岳
但受交通限制
池黄高铁通车
南京⇔黄山仅需2小时
4月26日9点08分,池黄高铁首班列车从九华山站发车,这条美丽风景线全线设池州、九华山、黄山西、黟县东4座车站,其中九华山、黄山西为新建车站,池州站为改扩建车站,黟县东站为既有车站。该线在池州站与南京至安庆高铁联接,未来南京到黄山只需要2小时。
开通运营初期,将实行过渡期运行图,每日安排开行动车组列车最高达12对,分别为:
◆ 杭州西~武汉G4069/8 G4067/70次、G4075/8 G4077/6次2对
◆ 杭州西~合肥南C3673/2 C3675/8次、C3677/6 C3671/4次2对
◆ 南京南~黄山北C3681/0 C3679/82次1对
◆ 合肥南~黄山北C3683/6 C3685/4次、C3687/90 C3689/8次2对
◆ 合肥南~黄山西C3691/4 C3693/2次、C3695/8 C3697/6次2对
◆ 上海虹桥(上海)~黄山西G7136/7/6 G7083/6/3次1对
◆ 上海虹桥-黄山北G7196/7/6次0.5对
◆ 上海虹桥(上海)~安庆G7305/G7304次1对
◆ 黄山北-合肥南G8333/2次0.5对
该线列车后续开行方案将根据市场需求和客流变化,进行灵活动态调整。
池黄高铁开通
凭高铁票可享景区优惠政策
据“黄山区文旅”微信公众号消息,游客凭黄山西站的高铁车票,可享受景区景点优惠福利。
景区景点减免游
◆优惠一:黄山风景区+太平湖景区套票优惠
时间:高铁开通后的一个月内(2024年4月26日至5月25日)的工作日(不含周末和五一假期)。其中5月8日、15日和22日继续执行周三免门票开放日活动政策。
内容:游客凭到达黄山西站的高铁车票(自到达日起计算,三日内有效)及有效身份证,享受黄山风景区+太平湖景区门票套票优惠政策,优惠价127元/人(原价253元/人)。
(需提前在黄山旅游官方平台预约)
◆优惠二:景区点免门票优惠
时间:2024年4月26日至5月25日(不含五一假期)
内容:游客凭到达黄山西站的高铁车票(自到达日起计算,三日内有效)及有效身份证,享受翡翠谷、九龙瀑、洞天湾、天湖,芙蓉谷、凤凰源、梦幻黄山文化体验馆7家景区免门票的优惠政策。
特别说明:芙蓉谷、凤凰源、梦幻黄山文化体验馆仅针对高铁自由行游客,不包括旅行社团队,且梦幻黄山文化体验馆的《飞跃黄山》5D影片免费开放场次为16:00和19:00场次。
◆优惠三:景区点半价优惠
时间:2024年5月25日—12月31日(不含法定节假日)
内容:游客凭到达黄山西站的高铁车票(自到达日起计算,三日内有效)及有效身份证,享受太平湖、翡翠谷、九龙瀑、洞天湾、天湖、芙蓉谷、凤凰源、香溪漂流、太平湖峡谷漂流、梦幻黄山文化体验馆等10家景区点门票半价优惠。
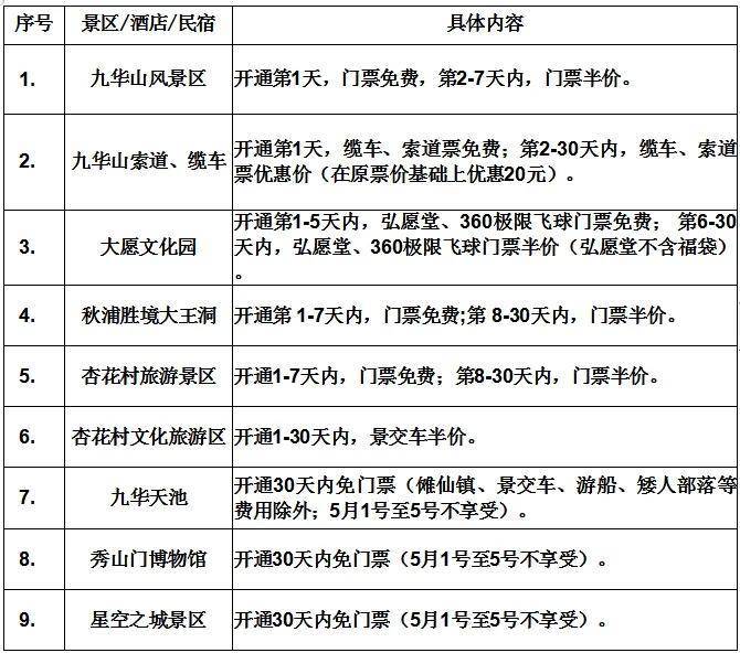
另据“池州文化旅游”,凭九华山站高铁票或网络购票记录及身份证可享受景区门票、交通等消费优惠。
注:活动解释权归池州市文化和旅游系统所有
来源:长三角铁路、12306APP,南京本地宝综合整理
声明:本文由入驻焦点开放平台的作者撰写,除焦点官方账号外,观点仅代表作者本人,不代表焦点立场。


