重磅!南京共有产权房来啦!什么人能申请?价格多少?
扫描到手机,新闻随时看
扫一扫,用手机看文章
更加方便分享给朋友
南京开展观泓雅苑共有产权住房试点供应
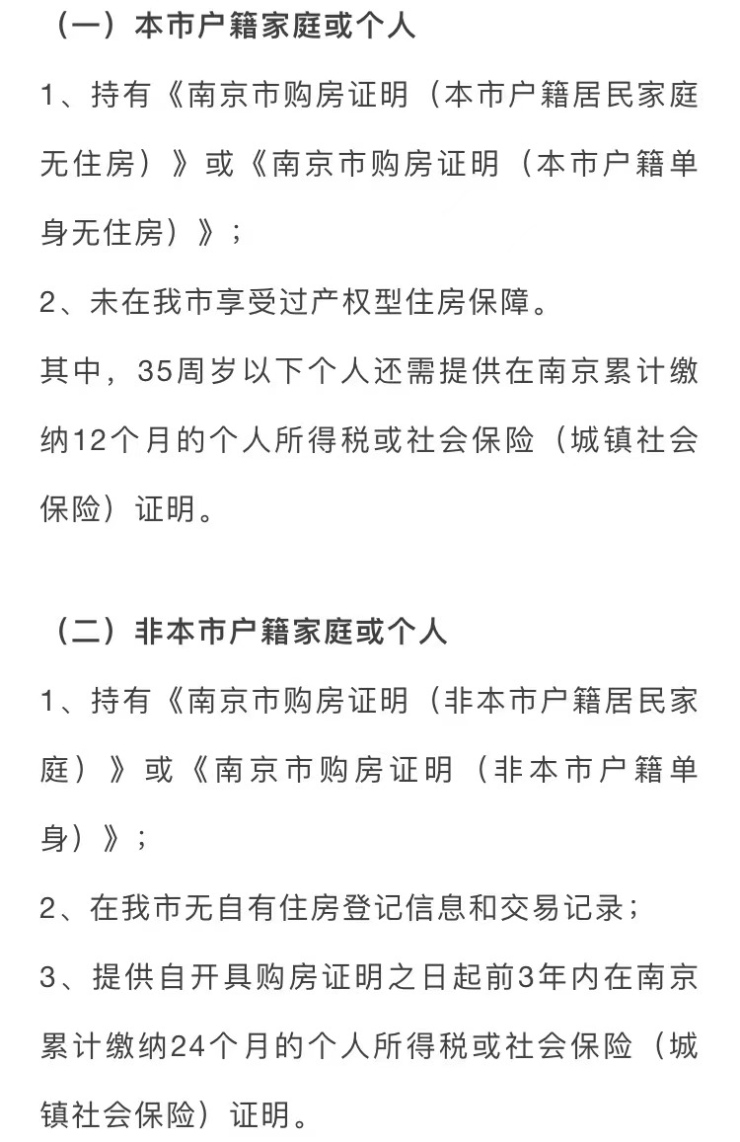
一、供应对象及申请条件
供应对象为在宁无房且符合以下条件的家庭或个人。

二、项目情况



三、工作安排
(一)看房
观泓雅苑接待中心及样板房于5月20日起(9:00—18:00)面向广大市民开放参观。
结合目前疫情防控需要,现场须全程佩戴口罩,接待中心入口处设置测温消毒区,严格筛查并做好登记,请到访人员给予配合。体温<37.2摄氏度,并进行“苏康码”及“行程码”核验,实名登记后进入接待中心。为避免人员聚集,也可选择通过线上“壹城观泓”微信小程序了解项目信息。观泓雅苑接待中心将结合疫情防控需要实时调整接待方案,并及时公布。
(二)报名
本次共有产权住房试点供应采取先统一报名,后集中审核的方式。为进一步方便群众,报名的途径分为线上、线下两种,申购人可根据自身情况自行选择。
1.报名时间:2022年6月1日-7月10日(其中线下报名为每日9:00至18:00)。
2.报名方式:申购人可通过市住房保障和房产局微信公众号“南京房产微政务(房帮宁)”提出申请,按要求如实填写相关信息,并上传相应材料;线下可至观泓雅苑接待中心(秦淮区观前里1号,石杨路御水湾花园东侧约200米)提出申请,并按要求如实提供相应材料。申购人须对自己提供材料的真实性负责。
对符合条件的见义勇为等按市级以上有关法律法规和政策文件规定可予以优先纳入住房保障的申购人(以下简称“优先保障对象”),需在报名时主动提出,并提供相关证明和文件依据。
声明:本文由入驻焦点开放平台的作者撰写,除焦点官方账号外,观点仅代表作者本人,不代表焦点立场。


