注意!返程必看!
扫描到手机,新闻随时看
扫一扫,用手机看文章
更加方便分享给朋友
10月4日16时,全省高速公路车多缓行的路段有:G2京沪高速淮安段,G15沈海高速盐城、南通段,G25长深高速淮安段,S49新扬高速淮安、扬州段由北往南方向;G42沪蓉高速无锡、镇江段,G4221沪武高速无锡段由西向东方向;江阴大桥、苏通大桥、沪苏通大桥由北往南方向。从缓行路段流向分布来看,全省高速公路已迎来国庆返程大车流,省公安厅交警总队发布返程提示:

►►►
关注路况信息
错时错峰返程
根据预测
返程期间全省高速公路
出行流量较大的路段为

江苏交警提醒:预计返程高峰期间,上述路段将出现车多流量大的现象,提醒广大车友合理选择出行线路,避开出行高峰。
►►►
黄牌货车关注限时错峰出行
危化品车全路网全时段禁行
今年国庆期间,高速公路交警部门会同相关部门在八卦洲大桥、江阴大桥、苏通大桥、崇启大桥继续实施黄牌货车限时错峰出行政策。返程期间,上述四座跨江大桥限行时段为10月6日和7日每日8:00-22:00。此外,国庆长假期间,全省高速公路全路网全时段禁止危化品车通行。
江苏交警提醒:对于润扬大桥、泰州大桥、沪苏通大桥等其他过江通道,以及一些高速公路枢纽、匝道、收费站将根据交通流量变化、交通事故、交通拥堵等实际情况和管控需要,适时采取临时交通管控措施。
►►►
轻微事故快处快撤
切勿在现场停留
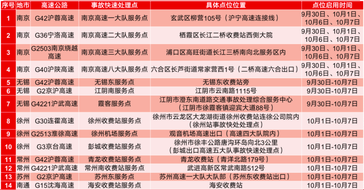
今年国庆假期,江苏交警会同联合交通运输、消防救援和道路经营单位、保险公司,在全省高速公路重点路段设置了42个事故快处理赔服务点,方便快速处理轻微事故。此外,用户还可通过“交管12123”APP和“江苏高速96777”微信公众号等渠道,进行线上快处快赔。




江苏交警提醒:返程期间,一旦在高速公路发生轻微事故,切记九字真诀“车靠边、人撤离、即报警”。应尽快撤除现场,选择到就近的快处快赔点处理,避免在高速公路停留。如果现场无法自行撤除,应立即采取摆放三角牌等警示防护措施,无关人员撤离至高速公路护栏以外,防止发生二次事故。
►►►
自驾出行需应谨慎
守法文明安全返程
长假期间外出游玩、亲友聚会频繁,返程时需谨防疲劳驾驶、酒驾醉驾。同时,不少车友选择7日晚上返程,为了能够享受免费通行政策,有些人在临近免费截止前超速行驶、疲劳驾驶、违法占用应急车道。

江苏交警提醒:酒后驾驶、疲劳驾驶、违法占用应急车道、超员超速行驶,不仅是严重交通违法行为,更是引发交通事故的重要诱因,请广大驾驶人安全文明出行,遇有车多缓行等情况时,服从现场交警指挥。此外,行经急弯陡坡、长下坡、临水临崖道路,要减速慢行,行经农村、山区公路要注意观察道路两侧情况尤其是支路车辆和行人。
►►►
乘坐合法合规车辆
全员全程系好安全带
如果乘坐长途客车返程,要到客运站选择正规运营车辆,不要站外上车,坚决抵制超员客车,乘坐客车时要全程系好安全带,交警部门将会同交通运输部门对涉嫌非法营运、超员载客车辆进行坚决查处。驾驶乘坐私家车时,前排后排乘客均应规范使用安全带,适龄儿童应当使用安全座椅。

江苏交警提醒:发现客车超员、超速、疲劳驾驶等违法行为可通过电话、短信、微博等途径举报。包车出行,应通过正规客运企业,选择具有营运资质的车辆和驾驶人,按照规定办理手续,不贪图便宜或方便包用违规运营的“黑车”。
来源:江苏交警
声明:本文由入驻焦点开放平台的作者撰写,除焦点官方账号外,观点仅代表作者本人,不代表焦点立场。


