竞价顺序、摇号时间出炉!南京12幅地块明日出让
扫描到手机,新闻随时看
扫一扫,用手机看文章
更加方便分享给朋友
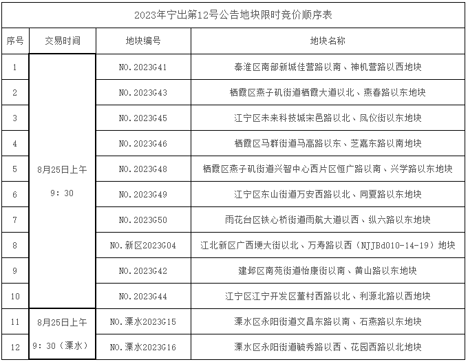
刚刚(8月24日),南京土地市场网发布“关于2023宁出第12号出让公告网上限时竞价和摇号事宜的通知”,于明天(8月25日)出让的12幅地(<<<点击蓝字,查看地块详情)竞价顺序、摇号时间出炉。

原文如下:
各有关单位:
为进一步优化营商环境,更好地服务市场和企业,现对2023宁出第12号出让公告网上限时竞价和摇号时间安排如下:
一、限时竞价
8月25日网上限时竞价12幅地块,具体地块及交易顺序见附表。
网上交易从上午9点30分开始,底价成交地块直接进入待公证环节,自由竞价阶段已达最高限价地块直接进入摇号待确认环节,其余地块按交易顺序逐一进入限时竞价环节。
二、现场摇号
1、8月25日(周五)进行集中摇号,下午2时30分开始进行摇号企业资料核验、抽取号码,审核资料环节结束后,即进行现场摇号。
2、资料核验和摇号地点为市规划和自然资源局南楼3楼会议室(鼓楼区高家酒馆15号317室)。
3、摇号阶段每个单位原则上只允许1人进入摇号现场,并根据摇号规则参与摇号。
咨询电话:(025)89691812、89691813、89691819
特此通知。
南京市土地矿产市场管理中心
2023年8月24日
附表:

声明:本文由入驻焦点开放平台的作者撰写,除焦点官方账号外,观点仅代表作者本人,不代表焦点立场。


