买房可领消费券?至少十城出台鼓励性购房政策!
扫描到手机,新闻随时看
扫一扫,用手机看文章
更加方便分享给朋友
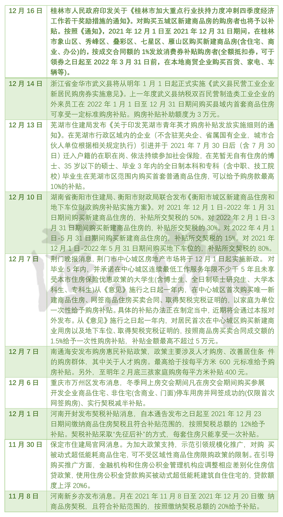
12月16日,澎湃新闻从广西桂林市人民政府官网获悉,近日桂林市印发关于《桂林市加大重点行业扶持力度冲刺四季度经济工作若干奖励措施的通知》。
对于房地产业,《通知》提到,给予房地产开发企业经营贡献奖励。2021年12月1日至12月31日,对五城区单个楼盘销售面积3000平方米以上的进行排序,排第1位的,发放30万元消费券;排第2位的,发放20万元消费券;排第3位的,发放10万元消费券(全额抵扣券,可于领券之日起至2022年3月31日前,在本地商贸企业购买百货、家电、车辆等)。
对购房者来说,购买五城区新建商品房也将予以补贴。按照《通知》,2021年12月1日至2021年12月31日期间,在桂林市象山区、秀峰区、叠彩区、七星区、雁山区购买新建商品房(含住宅、商业、办公)的,按成交合同额的1%发放消费券补贴购房者(全额抵扣券,可于领券之日起至2022年3月31日前,在本地商贸企业购买百货、家电、车辆等)。
按照安居客平台数据,12月桂林新房均价5831元/平方米,环比下降0.32%,其中象山区新房均价8220元/平方米;秀峰区新房均价8525元/平方米;叠彩区新房均价7400元/平方米;七星区新房均价8586元/平方米;雁山区新房均价6150元/平方米。易居研究院智库中心研究总监严跃进认为,桂林对于房企进行贡献奖励,有创新性,有助于鼓励房企经营,带动房企四季度经营业绩的提振。同时,桂林在补贴给房企消费券的同时,有助于带动其他领域的消费活跃,也是通过提振房地产来带动其他产业的发展。此类操作对于各地激活消费市场也有启发。
严跃进提到,近期关于购房补贴等激活住房交易的做法有很多,包括提供购房补贴、契税补贴、购房券,对人才进行定向补贴和提供低息贷款,对企业发放消费券奖励等。此类做法都具有积极的意义,真正降低了购房成本,有助于激活合理住房消费。据澎湃新闻不完全统计,11月以来至少有10个地方出台鼓励性的购房政策促进房地产市场平稳健康发展,包括湖北荆门、江苏南通海安、重庆万州、河南开封、河北保定、河南新乡、广西桂林、浙江金华武义、安徽芜湖、湖南衡阳等。
通过观察可以看到,湖北荆门、江苏海安、安徽芜湖均通过购房补贴的方式来吸引人才。
58安居客房产研究院分院院长张波指出,从近期放宽人才购房限制政策来看,都是提供了相应的补贴,一方面是通过政策放松来达到吸引人才落户的目的,另一方面也从侧面提升当地楼市的热度。但值得关注的是,相比于上海等一线城市和楼市相关的放松落户,三四线城市放松本身对于楼市拉动的诉求更为直接一些。
相较于通过吸引人才从而带动楼市的进一步升温,另外一些城市落地的购房补贴则更为实在,但时限却又有一定限制。
例如,桂林是对2021年12月1日至2021年12月31日期间,在桂林市五城区购买新建商品房(含住宅、商业、办公)的,按成交合同额的1%发放消费券补贴购房者。
湖南衡阳则明确,2021年12月1日起至2022年5月31日止的6个月时间,在衡阳城区购买新建商品住房或地下车位,并办理了网签备案并缴纳契税,根据情况不同享受不同的财政补贴额度。
重庆市万州区规定,在冬季网上房交会(2021年12月10日至2022年1月25日)期间,凡在房交会期间购买参展开发企业商品住宅、非住宅(含商业、门面)、停车用房并网签成功的(仅限首次网签购房),实行契税减半补贴。
河南新乡于11月8日发布消息,凡在2021年11月8日至2021年12月20日缴纳商品房契税,且符合补贴范围的,按照缴纳契税总额的20%给予补贴。
湖北荆门亦针对新建非住宅类商品房给予支持。从12月1日起,施行之日起一年内,对居民首次在中心城区购买新建商业用房以及地下车位、取得契税完税证明的,按照商品房买卖合同成交额的1.5%给予一次性购房补贴,补贴金额较高不超过5万元。
张波认为,购房补贴是实实在在的楼市政策,但目前各地的政策会有限定性,例如重庆针对的是冬季网上房交会,新乡则限定了契税优惠的时段。部分城市人才落户政策的放宽或是补贴幅度的加大,对于全国楼市的整体影响较小,不会改变中央“房住不炒”的主基调。一旦出现“假人才,真炒房”的现象,国家必定会出手干预。同时,由于地区差异,政策实际落地后的效果也会呈现一定分化。
来源:澎湃新闻
声明:本文由入驻焦点开放平台的作者撰写,除焦点官方账号外,观点仅代表作者本人,不代表焦点立场。


