下周变天,南京又要大风降雨降温了!
扫描到手机,新闻随时看
扫一扫,用手机看文章
更加方便分享给朋友
3月31日下午到夜里南京阴到多云,偏东风4级左右,今天最高气温: 17℃到18℃,明晨最低气温: 11℃到12℃。周末两天天气还是很不错的,阳光回归,暖意融融,最高气温会回升至22~24度℃,春游可以安排起来了。
因为下周开始,一股较强冷空气又将给南京带来新一轮的大风降温降雨天气。
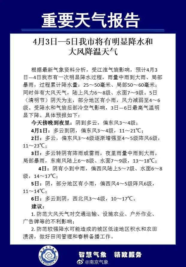
根据最新气象资料分析,3月31日—4月1日江苏多云到阴,苏南局部地区有小雨,2日全省天气晴好。4月3日—5日,受东移江淮气旋影响,江苏自西向东将出现大风、强降雨和降温天气。本次过程影响范围广,风力大,降雨强。
具体来看,3日—5日江苏将有偏南转偏北大风,全省最大风力:陆上6~7级,阵风8级左右;江河湖海面7~8级,阵风10级左右。
3日白天开始,江苏自西向东将有阵雨或雷雨天气。3日—4日全省雨量中到大,部分地区有暴雨;5日(清明节)省内东南部地区小雨渐止,其他地区阴转多云;6日之后天气转好。3日—5日全省大部分地区累计雨量25~65毫米。
降温明显,3月31日— 4月2日全省气温逐渐回升,2日全省最高气温可达23~25℃。受降水和江淮气旋后部冷空气影响,3日—6日气温逐渐下降,6日全省最低气温 : 淮北地区3~4℃,有霜或霜冻;江准之间地区5~7℃;其他地区7~9℃。
来源:现代快报
声明:本文由入驻焦点开放平台的作者撰写,除焦点官方账号外,观点仅代表作者本人,不代表焦点立场。


