注意!多条隧道封闭时间调整
南京焦点发布 2023-12-22 15:57:12
用手机看
扫描到手机,新闻随时看
扫一扫,用手机看文章
更加方便分享给朋友
为加强对城市隧道的维护管养力度,保障隧道必要的养护时间和安全有序运营,自2024年1月1日零时起,南京市主城隧道轮换全封闭养护时间由凌晨2:00-5:30调整为凌晨1:00-5:30。 请大家合理安排出行计划…
为加强对城市隧道的维护管养力度,保障隧道必要的养护时间和安全有序运营,自2024年1月1日零时起,南京市主城隧道轮换全封闭养护时间由凌晨2:00-5:30调整为凌晨1:00-5:30。
请大家合理安排出行计划
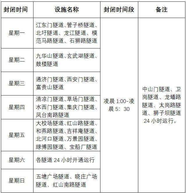
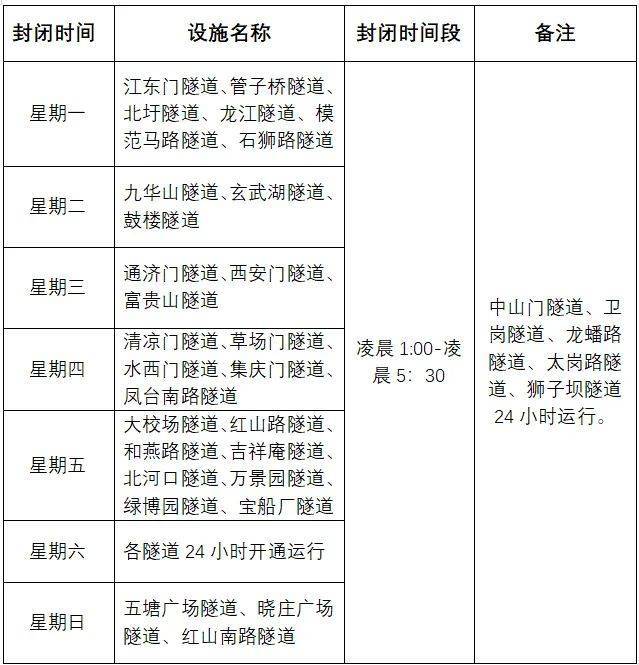
轮换封闭时间如下
↓↓↓
特别提醒
1、周六各隧道24小时开通运行。
2、周一“江东门隧道、管子桥隧道、北圩隧道、龙江隧道、模范马路隧道、石狮路隧道”凌晨1:00-凌晨5:30封闭维护,其余隧道24小时开通运行,以此类推。
3、玄武湖隧道因设施维修改造,于2024年10月31日前,每日凌晨0:00-凌晨5:30封闭。
声明:本文由入驻焦点开放平台的作者撰写,除焦点官方账号外,观点仅代表作者本人,不代表焦点立场。


