2021年南京落户政策
扫描到手机,新闻随时看
扫一扫,用手机看文章
更加方便分享给朋友
南京市目前实行的是“户籍准入办法”和“积分办法”双轨的户口迁移政策,此外,还有试行的“人才落户”办法。
2021年2月18日,南京市政府办公厅发布关于进一步推动非户籍人口在城市落户的实施意见。其中提到,全面放宽浦口、六合、溧水、高淳区城镇地区落户限制,对持有上述四区居住证、缴纳城镇职工社会保险6个月以上的人员,即可办理落户。【需要注意的是,落户四区后,自最近一次落户之日起,两年内仅可在浦口、六合、溧水、高淳(不含江北新区直管区)范围内购买商品房和二手房】
5月31日,南京市公安局官网发布关于印发《南京市人才落户实施办法(暂行)》的通知,新办法自2021年6月1日起执行,有效期3年,以下4种人才可直接落户:
1.具有研究生及以上学历或45周岁以下本科学历毕业生(含同等学历的留学归国人员、非全日制研究生);
2.正在缴纳本市城镇职工社会保险,且已连续缴纳6个月以上的40周岁以下大专学历毕业生;
3.具有中级及以上专业技术资格人员;
4.具有三级及以上国家职业资格(技能类)人员。
1、取得研究生以上学历或年龄在45周岁以下且取得本科学历的毕业生(含留学回国人员、非全日制研究生);
2、应届全日制普通高等院校毕业生(含职业院校毕业生)
3、取得中级以上(含中级)专业技术资格人员;
4、取得三级以上(含三级)国家职业资格(技能类)人员;
5、40周岁以下大专学历人员,在宁就业参保半年即可落户;
6、军队干部转业安置本市的;
7、被江苏省聘为大学生村官并在本市工作的;
8、属于国家特支计划(万人计划)专家、本省有突出贡献中青年专家、享受国务院特殊津贴人员;
9、持有《江苏省海外高层次人才居住证》或者《南京市人才居住证》B证;
10、博士后出站人员;
11、经省、市政府批准引进的其他人员。
12、投靠落户:投靠配偶、子女、父母等12种情形;
13、安置落户:南京士兵退伍、士兵退伍安置南京等4种情形;
14、军属落户:驻宁部队现役军人的家属随军、驻宁部队女士官的未成年子女;
15、运动员落户:退役运动员安置南京并被用人单位录用的;
16、华侨落户:符合定居本市条件的华侨。
17、户口迁往南京农村地区的八种情形。
2021年7月30日较新调整:
1、此前,通过积分落户本市,累计缴纳城镇职工社会保险不少于24个月调整为累计缴纳城镇职工社会保险不少于12个月;
2、在苏州市参加城镇职工社会保险的,视为在我市缴纳并赋分;在苏州市居住的,视为在我市居住并赋分;
3、新的实施办法,还调整了积分落户指标和具体分值。
4、政策将于2021年9月1日正式实施。2019年2月1日市人民政府发布的《南京市积分落户实施办法》(宁政规字〔2019〕2号)同时废止。
通过积分落户本市,应当同时具备下列条件:
(一)持有本市办理的《江苏省居住证》。
(二)正在本市合法稳定就业,且累计缴纳城镇职工社会保险不少于12个月。
(三)无严重刑事犯罪记录。
符合本办法规定,累计积分达到100分,即符合落户条件。
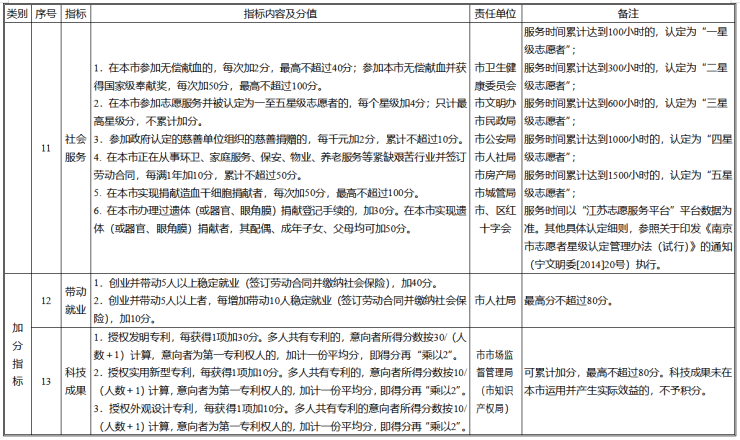
南京市积分落户指标及分值表




“人才落户”办法
1、哪些人可以申请人才落户:
(1)取得研究生以上学历或年龄在40周岁以下且取得本科学历的毕业生(含留学归国人员);
(2)45岁以下本科学历(含非全日制学历、留学回国人员)(注:学历以学信网开具的《教育部学历证书电子注册备案表》或教育部门出具的《中国高等教育学历认证报告》为准);
(3)40岁以下专科学历,并在南京就业参保半年(指通过全日制普通高等教育,以及成人高等教育、广播电视大学、现代远程教育、高等教育自学考试等高等教育形式取得的大专学历);
(4)取得中级以上(含中级)专业技术资格人员;
(5)取得三级以上(含三级)国家职业资格(技能类)人员。
申请人才落户需要携带的材料及流程:
(1)学信网下载《教育部学历证书电子注册备案表样式》,如果学信网上没有,教育部门出具的《中国高等教育学历认证报告》也可以;
(2)带户口本、身份证原件和复印件;
(3)申请落户,填写入户申请书,经过10-20个工作日审核,工作人员在3个工作日之内通知准迁证是否收到;
(4)带着准迁证回原籍办理迁出;
(5)再带着迁出证、户口本回到南京,按照前文四种方式选择落户,整个落户流程才算完成。在市政大厅办理的只能落户到市政服务中心集体户,如果符合人才落户政策,有合法稳定居所,就要到相应所在地派出所办理,如果想落到单位集体户,也要到相应的派出所去办理。
(6)在国(境)外取得本科以上学历、学士以上学位或进修访问一年以上的留学归国人员申请户口迁入的,则需要提交教育部认证《教育部国(境)外学位学历认证书》或在国(境)外取得的驻外使(领)馆出具的《留学回国人员证明》。如果《留学回国人员证明》登记毕业证书名称栏为:XX大学临时毕业证,需取得正式毕业证后再按留学归国人员情形落户。
备注:通过学位教育,已取得学位证书,但未取得相应学历证书的,可按照《积分办法》申请落户。
声明:本文由入驻焦点开放平台的作者撰写,除焦点官方账号外,观点仅代表作者本人,不代表焦点立场。


