六城推购房优惠政策:补贴限定范围,“房住不炒”仍是主基调
扫描到手机,新闻随时看
扫一扫,用手机看文章
更加方便分享给朋友
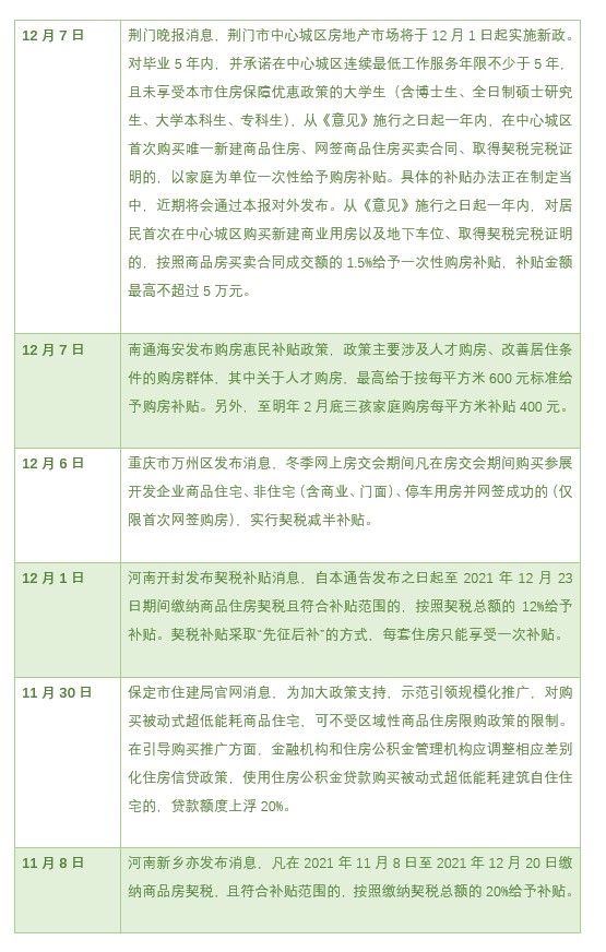
12月9日,湖北荆门市中心城区发布房地产新规。新政显示,对毕业5年内,并承诺在中心城区连续较低工作服务年限不少于5年,且未享受该市住房保障优惠政策的大学生(含博士生、全日制硕士研究生、大学本科生、专科生),从《意见》施行之日起一年内,在中心城区首次购买少有新建商品住房、网签商品住房买卖合同、取得契税完税证明的,以家庭为单位一次性给予购房补贴。具体的补贴办法正在制定当中,近期将会对外发布。易居研究院智库中心研究总监指出,荆门政策结合了人才引入和去库存的两个目标来进行。其购房补贴不是针对全体市民的,而是针对大学生,同时针对的是市中心的购房行为,所以是一种定向的购房补贴。这样有助于减轻地方政府财政补贴的压力,同时给予此类大学生更好的购房机会,有助于在导入人才的过程中,激活住房消费和促进去库存。可以看到的是,在市场整体降温的情况下,不仅仅是荆门,各地陆续推出补贴或契税减免等购房政策支持市民合理购房需求。据澎湃新闻不完全统计,11月以来至少有6个地方出台鼓励性的购房政策促进房地产市场平稳健康发展,包括福建厦门、湖北荆门、江苏南通海安、重庆万州、河南开封、河北保定、河南新乡等。
通过观察可以看到,湖北荆门、江苏海安均通过购房补贴的方式来吸引人才。海安在人才购房政策方面提到,与本地用人单位签订1年以上劳动合同,缴纳社保满6个月的人才以及自主创业的各类人才,在海安购置首套预售商品房,补贴标准按照人才层次给予购房补贴:对全日制博士毕业生或正高级职称人才,按每平方米600元标准给予购房补贴。对全日制硕士毕业生或高级技师或副高级职称人才,按每平方米500元标准给予购房补贴。对全日制高校本科毕业生或技师,按每平方米400元标准给予购房补贴。对全日制大专(含技工院校)毕业生按每平方米300元标准给予购房补贴。
58安居客房产研究院分院院长张波指出,从近期放宽人才购房限制政策来看,都是提供了相应的补贴,一方面是通过政策放松来达到吸引人才落户的目的,另一方面也从侧面提升当地楼市的热度。但值得关注的是,相比于上海等一线城市和楼市相关的放松落户,三四线城市放松本身对于楼市拉动的诉求更为直接一些。
相较于通过吸引人才从而带动楼市的进一步升温,另外一些城市落地的购房补贴则更为实在,但时限却又有一定限制。例如,12月6日消息,2021年重庆市万州区冬季网上房交会将于2021年12月10日至2022年1月25日举行,凡在房交会期间购买参展开发企业商品住宅、非住宅(含商业、门面)、停车用房并网签成功的(仅限首次网签购房),实行契税减半补贴。
河南新乡于11月8日发布消息,凡在2021年11月8日至2021年12月20日缴纳商品房契税,且符合补贴范围的,按照缴纳契税总额的20%给予补贴。湖北荆门亦针对新建非住宅类商品房给予支持。从12月1日起,施行之日起一年内,对居民首次在中心城区购买新建商业用房以及地下车位、取得契税完税证明的,按照商品房买卖合同成交额的1.5%给予一次性购房补贴,补贴金额较高不超过5万元。
张波认为,购房补贴是实实在在的楼市政策,但目前各地的政策会有限定性,例如重庆针对的是冬季网上房交会,新乡则限定了契税优惠的时段。部分城市人才落户政策的放宽或是补贴幅度的加大,对于全国楼市的整体影响较小,不会改变中央“房住不炒”的主基调。一旦出现“假人才,真炒房”的现象,国家必定会出手干预。同时,由于地区差异,政策实际落地后的效果也会呈现一定分化。出台鼓励性购房政策的背后,或也和这些城市的库存高企有关。
“重庆万州、河南新乡等城市前期新房供应量较大,但去化一般,导致库存积压,当地出台鼓励政策,一定程度上是为了加速去化、房企纾困,这样一方面有利于缓解房企资金压力,另一方面有利于提升居民的购房热情,提振市场信心,促进城市房地产市场健康平稳运行。” 诸葛找房数据研究中心分析师梁楠说。
按照易居研究院监测数据,截至11月底,100个城市中一、二、三四线的新建商品住宅库存总量分别为3052万、26571万和22487万平方米,环比增速分别为3.2%、1.5%和2.6%,同比增速分别为-2.9%、-0.9%和6.7%。城市结构方面,三四线城市库存攀升的态势最为明显,其呈现了连续37个月库存规模同比增长的态势。这也说明三四线城市库存积压的现象最为明显,这方面确实需要积极进行管控,或者说库存的较大风险在于三四线城市。
严跃进指出,根据监测数据,实际上三四线城市的库存压力是较大的,这些城市的远郊区、地级市和县级市等,基本上都是潜在购房需求偏弱、市场急需提振的城市,各类鼓励性政策,和当地的市场压力较大、房企面临营销的困难等有关。各类支持性政策可以理解,但是中间要防范炒作房价等风险。
来源:澎湃新闻
声明:本文由入驻焦点开放平台的作者撰写,除焦点官方账号外,观点仅代表作者本人,不代表焦点立场。


