3.4万/㎡买燕子矶的机会来了!南京1535套现房,下周报名!
扫描到手机,新闻随时看
扫一扫,用手机看文章
更加方便分享给朋友
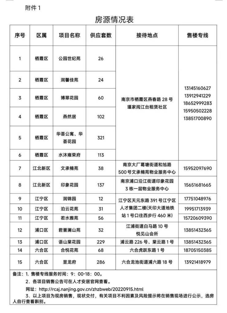
刚刚,南京发布第二批集中供应人才住房,本次供应总共1535套现房,其中包括燕子矶仁恒公园世纪、万象天地九悦、金科博翠花园、佳兆业燕然居,以及江北、江宁等多个楼盘。(具体信息见后文)
本次人才房报名时间为9月21日9∶00—25日9∶00,9月26—30日组织摇号、销售,具体以各项目销售公告为准。集中销售房源当天未售罄的,针对人才续销15天。针对人才销售完毕后,未售罄房源对社会公开销售。
原文如下:
极美南京,宜居宜业。为深入贯彻落实中央、省、市人才工作会议精神,加大人才安居供应力度,切实提升服务保障效能,实现人才强市目标,全面建设人民满意的社会主义现代化典范城市。经研究,现将政府筹集的第二批1535套现房(详见附件1,具体以各项目销售公告为准),对人才进行供应,未售罄的剩余房源,对社会公开销售,更好满足购房者合理住房需求。请符合条件有申购意向的人才,尽快办理人才购房证明。相关情况公告如下:
一、人才看房时间
项目对外接待自2022年9月15日开始,现场按疫情防控要求做好接待,申购人预约登记,安排看房。
二、报名时间和方式
01
2022年9月21日9∶00—25日9∶00报名。
持有人才购房证明的申购人,登录“我的南京”APP 中的“人才购房服务”模块,查询项目详情及各项目销售公告,通过“购房报名登记”在线一键报名。
02
9月26—30日组织摇号、销售,具体以各项目销售公告为准。集中销售房源当天未售罄的,针对人才续销15天。
03
本次集中供应的对象为符合南京市人才购房条件的各类人才(相关人才购房政策和解读可在“我的南京”APP中的“政策法规”模块、“紫金山英才”和“南京房产微政务”微信公众号查阅)。原则上每名人才参加一个项目的报名申购,由公证处分批次进行摇号(详见附件2),确定选房顺序(详见各项目选房公告)。
04
院士、诺贝尔奖获得者、国家较高科学技术奖获得者等A类人才享受购房“直通车”服务。
三、未售罄房源对社会公开销售
针对人才销售完毕后,购房人携带购房证明及相关材料,可直接至各项目销售公告指定的地点选购。
四、联系方式
01
各项目销售公告在人才安居官网查看。
02
各项目售楼处地址和售楼专线详见附表(附件1)。
03
市人才安居办公室政策咨询专线:
025—84221348 13770799119
南京市人才安居工作领导小组办公室
2022年9月15日
附件1:房源情况
附件2:摇号批次
来源 | 南京房产微政务
声明:本文由入驻焦点开放平台的作者撰写,除焦点官方账号外,观点仅代表作者本人,不代表焦点立场。


