促进楼市成交!多地举办夏季房展会,推出契税补贴、发放消费券等优惠活动
扫描到手机,新闻随时看
扫一扫,用手机看文章
更加方便分享给朋友
为了提振当地房地产市场,以往经常在春季或者秋季进行的房展会开始在盛夏举办。据澎湃新闻不完全统计,仅7月,就有至少包括黑龙江哈尔滨市。
为了提振当地房地产市场,以往经常在春季或者秋季进行的房展会开始在盛夏举办。
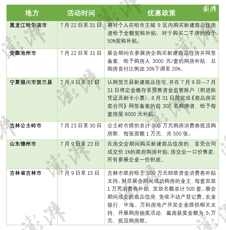
据澎湃新闻不完全统计,仅7月,就有至少包括黑龙江哈尔滨市,安徽池州市,宁夏银川市贺兰县,吉林公主岭市、吉林市,山东德州市等地开展房展会。房展会期间,多地政府推出优惠活动,包括契税补贴、购房补贴、发放消费券、下调首付比例等助力房企销售。

房展会期间下调首付比例
以安徽池州市为例,据安徽省池州市人民政府官网7月21日消息,由池州市住房和城乡建设局主办,市房地产交易管理处承办的“池州市第三届房地产交易展销会”将于7月22日至31日在池州国际会展中心举行,为期10天。
展会期间,池州市将出台一系列优惠政策惠民惠企。展会期间在参展房企购买新建商品住房并网签备案,给予购房人3000元/套的购房补贴,且购房首付比例由30%下调至20%,并同时享受参展房企免费赠送的物业专项维修资金和物业管理费。
此外,在此次房地产交易展销会期间购买商品房(住宅、商业、办公、公寓),符合相应条件可享受诸多购房优惠。
比如,缴存职工家庭在符合住房公积金贷款基本条件的情况,购买首套刚需自住房且为首次申请住房贷款的,其住房公积金贷款额度在原有可贷额度基础上上调10万元;购买绿色建筑(新建商品房)、智慧住宅的,其住房公积金贷款额度较高在原有可贷额度基础上上浮20%。
同时,对新引进的博士研究生、全日制硕士研究生(高级技师)、全日制本科生(技师)、全日制大专生(高级工),在池州市内购买首套商品住房的,分别给予30万元、12万元、6万元、2万元购房补贴,补贴分5年支付,每年支付20%。
易居研究院智库中心研究总监严跃进指出,池州房展会的一个特点是,在此期间购房的将享两成首付。通过阶段性降低首付的做法,客观上能够刺激购房者积极购房。此类做法也说明下半年三四线城市房地产市场的压力仍略大。通过利好政策释放,客观上有助于提振交易行情。
多地推契税补贴、发放消费券
除了降低首付,多地针对房展会还推出契税补贴、购房补贴以及发放消费券等活动。
拿哈尔滨来说,据悉,7月22日-31日举行的哈尔滨市第44届商品房展销会暨第25届二手房交易大会及线上房展会期间,将对个人在哈市主城9区内购买新建商品住房者给予全额契税补贴;对于购买二手房的给予50%契税补贴。
在购房补贴方面,上述提及的池州市明确购房人在参展房企购买商品住房(70平方米以上)的,由财政给予购房人3000元/套的购房补贴,补贴在办理产权证后申领。(需在2022年7月22日-2022年10月31日期间签订购房合同网签备案并于2024年12月31日前办理产权证)。
另据“贺兰发布”,宁夏银川市贺兰县于近期举办2022年房产·家电·建材展销会,展销会的活动时间从7月9日起至7月31日结束。活动期间,贺兰县委、县政府也推出了优惠支持政策,使参展企业和购房群众得到实惠。对在7月9日—7月31日,认购贺兰县新建商品住宅,并在7月9日—7月31日将定金缴存至预售资金监管账户(附进账凭证及刷卡小票)、8月31日前完成《商品房买卖合同》网签备案的前300名购房者,给予每套房屋6000元补贴。
山东德州市亦于近期举办2022德州房交会,按照《齐鲁壹点》报道,在房交会期间购买新建商品住房的,享受合同成交价1%的政府购房补贴,同时,房交会一口价售卖,所有参展企业一价到底。
除了契税补贴、购房补贴,也有地方政府通过发放消费券来提升居民消费能力。
举例来说,吉林公主岭市将于7月23日至30日举办2022商品房展销会,房展会期间,公主岭市提供总计500万元购房消费券抵顶购房款,每张面额1万元,共500张。
同时,各参展房地产公司在不影响总体市场价格的情况下,可根据展销现场销售情况制定本公司优惠和促销措施。
吉林省吉林市在其2022年夏季房展会上也推出了类似活动。吉林市政府给予500万元财政资金消费券补贴支持。对在展会期间成功购房的业主,每套发放1万元消费券补贴,十足抵现,发放名额总计500套,先购先得、发完为止。
诸葛找房数据研究中心高级分析师陈霄指出,近期以来,全国多城举办房地产展销会,如哈尔滨、池州等城市,这种展会的形式可以将多家房企聚集在一起,形成大型的造势效果,吸引购房者参与,并且叠加多项优惠活动。可以看出,目前举办展销会的城市多为库存压力大、去化难的弱二线和三四线城市,这部分城市房地产市场目前仍存在着不小的压力,前期政策效应未达预期,目前的关键仍是提振市场信心,促进楼市去化。通过这样的大型展销活动,参与的房企数量多,购房者可选择空间大,提高销售转化率,帮助缓解房企业绩压力,快速回笼资金。整体来看,当前为拉动市场信心回升,政策及活动形式越加丰富多样,对改善市场观望情绪将会产生一定的积极作用。
来源:澎湃新闻
声明:本文由入驻焦点开放平台的作者撰写,除焦点官方账号外,观点仅代表作者本人,不代表焦点立场。


