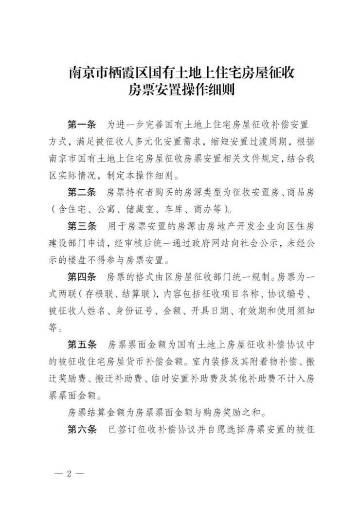
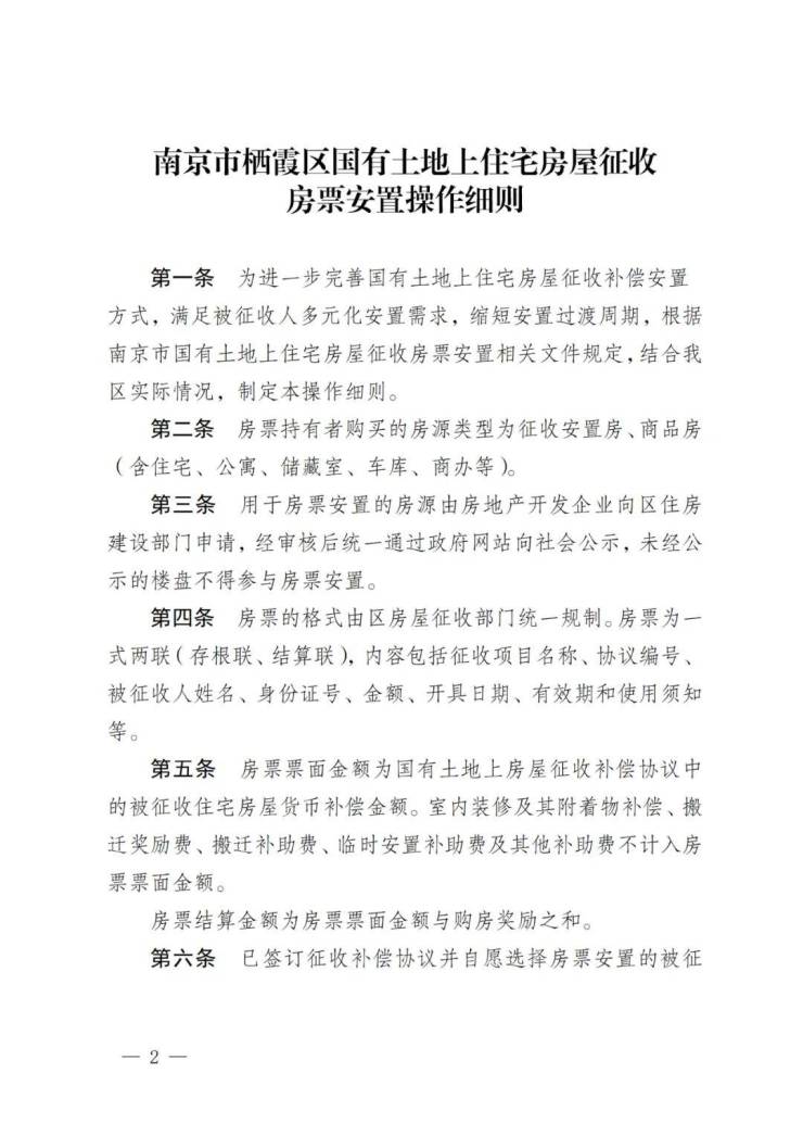
南京又一区发布楼市新政,购买商品房最高奖励10%
南京焦点发布 2024-04-08 21:12:47
用手机看
扫描到手机,新闻随时看
扫一扫,用手机看文章
更加方便分享给朋友
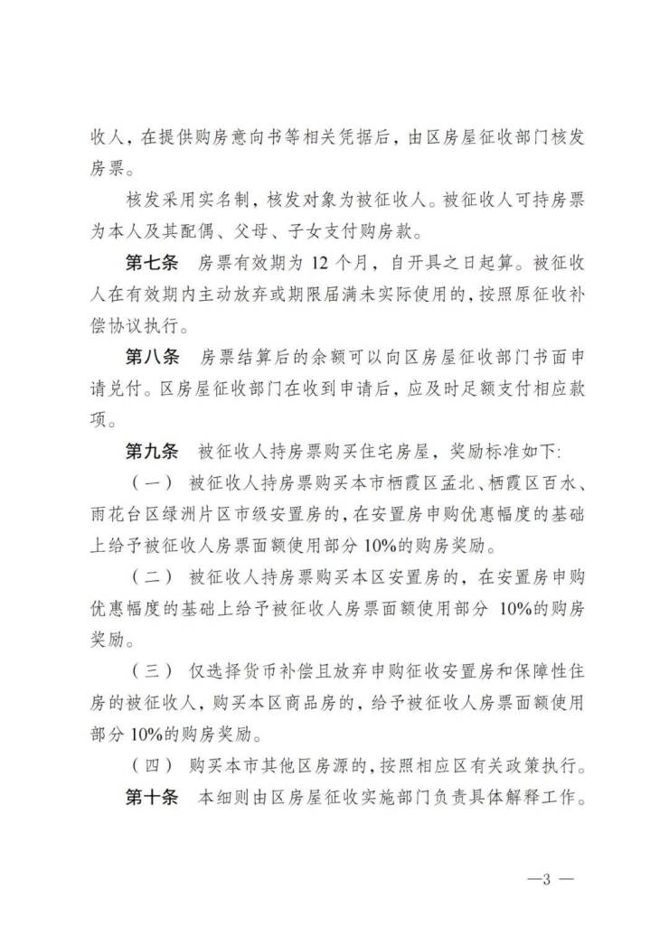
栖霞区房票安置细则出炉,购买商品房最高奖励10%持房票购买本区商品房,给予被征收人房票面额使用部分10%的购房奖励。持房票购买本市栖霞区孟北、栖霞区百水、雨花台区绿洲片区市级安置房的,在安置房申购优惠幅度的基…
栖霞区房票安置细则出炉,购买商品房最高奖励10%
政策要点:
1、持房票购买本区商品房,给予被征收人房票面额使用部分10%的购房奖励。
2、持房票购买本市栖霞区孟北、栖霞区百水、雨花台区绿洲片区市级安置房的,在安置房申购优惠幅度的基础上再给予被征收人房票面额使用部分10%的购房奖励。
3、被征收人持房票购买本区安置房的,在安置房申购优惠幅度的基础上给予被征收人房票面额使用部分10%的购房奖励。
3、参与房票安置的房源类型包括征收安置房、商品房(含住宅、公寓、商办、车库及储藏室等)。
4、核发采用实名制,核发对象为被征收人。被征收人可持房票为本人及其配偶、父母、子女支付购房款。
5、细则自2024年4月28日起施行,有效期至2025年4月17日,适用于在此期间作出征收决定的项目。
政策原文:
浦口区发布人才安居新政
买房最高补贴200万
声明:本文由入驻焦点开放平台的作者撰写,除焦点官方账号外,观点仅代表作者本人,不代表焦点立场。


