南京积分落户新规详解来了!
扫描到手机,新闻随时看
扫一扫,用手机看文章
更加方便分享给朋友
为进一步推动长三角区域一体化发展,市政府于7月18日印发《市政府关于修订印发<南京市积分落户实施办法>的通知》(宁政规字〔2022〕3号)。为方便有意愿通过积分落户政策落户我市的非户籍人员更好地了解积分落户的相关事项,下面就新修订的《积分落户实施办法》进行政策解读:

一、我市修订出台《积分落户实施办法》的意义?
2016年我市出台积分落户政策实施以来,为长期在宁就业、生活的普通劳动者提供了便利落户渠道。作为国家发展定位中的长三角区域特大城市,南京有义务和能力在推动区域协调发展中发挥更大作用,肩负起辐射带动沿江城市、乃至更大区域范围发展的重要使命。
及时调整落实好积分落户政策,放宽户口迁移条件,有利于打破劳动力资源自由配置的制度壁垒,有利于促进城市群间市场经济发展要素资源的合理配置,有利于推动长三角区域一体化健康发展,有利于稳步推进我市城镇化进程和实现常住人口破千万城市的目标。按照市政府相关工作部署和推进长三角区域一体化发展的有关要求,此次修订《积分落户实施办法》是深化我市户籍制度改革,体现城市包容性、更好聚集人才人力优势、促进高质量发展的重要举措之一。
二、新修订的《积分落户实施办法》主要调整的内容?
新修订的《积分落户实施办法》调整了如下内容:
1、在《积分落户实施办法》第八条增加一项内容:“在长三角区域三省一市缴纳城镇职工社会保险的,累计纳入我市缴纳年限计算并赋分”。长三角区域三省一市指江苏、浙江、安徽、上海。
2、删除《积分落户实施办法》第八条第(三)项中“在苏州市参加城镇职工社会保险的,视为在我市缴纳并赋分”。
3、将《积分落户实施办法》第八条第(四)项中“在苏州市居住的,视为在我市居住并赋分”修改为“在居住年限互认地居住的年限,予以累计互认并赋分”。2021年,我市与苏州市在各自积分落户政策中已实现居住年限的累计互认并赋分,此次修订的《积分落户实施办法》中的“居住年限互认地”,目前为“苏州市”。按照《中共中央国务院关于构建更加完善的要素市场化配置体制机制的意见》的要求,支持具备条件的试点地区在城市群或都市圈内开展户籍准入年限同城化累计互认,此次修订为以后我市积分落户政策增加“居住年限互认地”城市预留了政策空间。
三、申请积分落户的基本条件?
此次修订《积分落户实施办法》,申请积分落户的基本条件不变,对于拟申请积分落户的人员,需满足以下三个条件:
1、持有本市办理的《江苏省居住证》;
2、正在本市合法稳定就业、缴纳城镇职工社会保险,且累计缴纳城镇职工社会保险不少于12个月;
3、无严重刑事犯罪记录。
如果申请人具备以上基本条件,并通过加分指标、减分指标核算后,最终分值累计达100分以上,即能够通过积分办法在我市城镇地区办理落户。
四、申请人向哪里提交申请?
积分落户采取“公安一窗受理,部门流转审核”的模式。申请人在确定落户地后,向拟落户地的区级公安办证大厅公安窗口提交相关申请。
五、关于如何累计认可社保缴费年限?
目前,因为长三角区域“三省一市”社保信息系统尚未联网且各省《社保缴纳证明》格式内容不统一,所以省外缴纳的城镇职工社会保险需办理转入我市并接续后,方可累计认可社保缴费年限并赋分。申请人可通过南京市人社局网站、市、区、部分街道社保经办网点的自助服务终端打印《南京市积分落户社保证明》,用于办理积分落户。在省内其他城市缴纳的企业职工社会保险,无需办理转入接续手续,缴费年限可直接累计认可并赋分。
六、如何办理社保接续手续?
申请人可至南京市人社局市、区、部分街道社保经办网点窗口办理社保接续手续,办理咨询电话12333。
政策原文
各区人民政府,市府各委办局,市各直属单位:
修订后的《南京市积分落户实施办法》已经市政府同意,现印发给你们,请认真遵照执行。
南京市人民政府
2022年7月6日
(此件公开发布)
排名前列条 为深入贯彻落实中央和省户籍制度改革精神以及“放管服”工作要求,进一步加强人口服务和管理,根据《中共中央国务院关于构建更加完善的要素市场化配置体制机制的意见》《江苏省政府办公厅关于推动非户籍人口在城市落户的实施意见》《南京市委市政府关于新发展阶段全面建设创新名城的若干政策措施》等规定,结合本市实际,制定本办法。
第二条 在本市稳定就业和生活的非南京户籍人员,符合规定条件通过积分落户本市的,适用本办法。
国家、省对积分落户另有规定的,从其规定。
第三条 本办法所称积分落户,是指按照积分指标体系要求,对有意向通过积分落户本市人员(以下称意向者)的条件进行指标量化并赋分,达到规定分值,意向者可以将户口迁入本市城镇地区。
第四条 积分落户遵循公开透明、公平公正的原则。
第五条 市公安部门负责牵头实施积分落户工作,建设完善积分落户信息管理系统,做好积分汇总等工作。
市人力资源和社会保障部门负责专业技术资格和职业技能类职业资格、社会保险、表彰奖励等积分管理。
市大数据管理、教育、房产、规划和自然资源、税务、知识产权等部门按照各自职责,分别负责社会信用、学历证书、住所、纳税、科技成果等积分管理。
第六条 通过积分落户本市,应当同时具备下列条件:
(一)持有本市办理的《江苏省居住证》。
(二)正在本市合法稳定就业,且累计缴纳城镇职工社会保险不少于12个月。
(三)无严重刑事犯罪记录。
第七条 积分落户指标由基础指标、加分指标和减分指标组成。
总积分数值为基础指标与加分指标之和减去减分指标的累计积分数值。
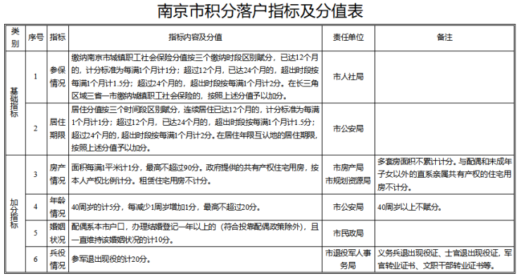
第八条 基础指标包括缴纳城镇职工社会保险、连续居住年限。
(一)根据意向者参加本市城镇职工社会保险缴费情况按月赋分。
(二)在长三角区域三省一市缴纳城镇职工社会保险的,累计纳入我市缴纳年限计算并赋分。
(三)根据意向者在本市居住情况按月赋分。
(四)在居住年限互认地居住的年限,予以累计互认并赋分。
第九条 意向者的加分指标包括:
(一)年龄状况。
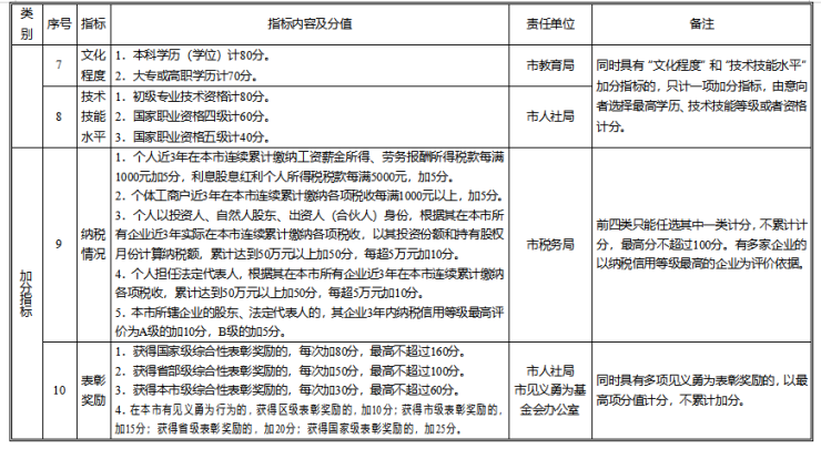
(二)取得国民教育系列及教育部门认可、认定的国内学历(学位)的情况。学历(学位)以获得的较高学历(学位)为准,不累计加分。
(三)取得相应专业技术资格证书、职业技能类职业资格证书的情况。
(四)服兵役情况。
(五)房屋的性质和面积情况。较高不超过90分,本市有二套及以上产权房的,不累计加分。
(六)婚姻状况。
(七)纳税主体、金额、期限等情况。
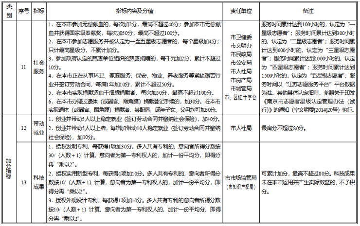
(八)在本市参加社会服务的情况。
(九)获得国家、省、市综合性表彰奖励的情况。
(十)创业带动就业的情况。
(十一)科技成果的种类且在本市实际运用、创造效益的情况。
(十二)从事环卫、家庭服务、保安、物业、养老服务等紧缺艰苦行业的情况。
同时具备“纳税情况”和“带动就业”加分指标的,只计一项加分指标,由意向者选择。
同时具备“文化程度”和“技术技能水平”加分指标的,只计一项加分指标,由意向者选择。
第十条 减分指标为本办法附表所列的违法行为、失信行为、刑事犯罪记录、传销行为等。
第十一条 市公安部门会同有关部门根据本市经济社会发展需求,适时调整积分指标及标准分值,报市政府批准后公布施行。
第十二条 符合本办法规定,累计积分达到100分,即符合落户条件。
在落户之前,意向者有关条件、积分情况发生变化,不再符合本办法规定条件的,不予落户。
第十三条 取得落户资格的,按照以下原则确定落户地点,登记本市常住户口。
意向者应在本人、配偶或者未成年子女具有不动产产权证明的住宅用房落户,登记为家庭户。
不具备前款落户条件的,可在直系亲属的具有不动产产权证明的住宅用房、政府提供给本市中低收入家庭的租赁性住宅用房、与单位办理公有房屋租赁的住宅用房、本地房产管理部门发放公有房屋租赁证住宅用房落户,登记为家庭户。
不具备前二款落户条件的,可在意向者录(聘)用单位集体户落户;单位未设集体户的,可以落户在单位设在各级人才服务中心的集体户。
不具备前三款落户条件的,按公安部门居住证信息管理系统记载居住地址的社区户登记户口。
第十四条 获得落户资格并符合本办法第十三条所列家庭户落户条件的,其配偶、未婚子女可以随迁落户。随迁落户的,按照公安部门户口迁移的有关规定提交相应材料。
第十五条 对积分落户有异议的,可以向市公安等部门举报、投诉;市公安部门应会同有关部门查验,并在15个工作日答复当事人。经核查异议成立的,市有关部门应当及时予以纠正。
第十六条 有关单位及其工作人员对在积分落户工作中获悉的人员信息,应当按照规定做好信息保密工作。
第十七条 行政机关工作人员应当依法履行职责,有徇私舞弊、滥用职权、索贿受贿行为的,依法依规追究责任。
第十八条 本办法下列用语的含义:
(一)合法稳定就业,是指在本市区域就业创业并正在缴纳本市城镇职工社会保险。
(二)直系亲属,是指本人的配偶、父母、子女、祖父母、外祖父母、孙子女、外孙子女。
(三)专业技术资格,是指参加国家统一考试、经人力资源和社会保障部门评定的专业技术资格。
(四)职业资格证书,是指按照国家制定的职业技能标准或者任职资格条件,通过政府授权的考核鉴定机构,对劳动者专业知识和技能水平进行评价和论证后颁发的国家资格证书。
(五)社会保险年限,是指参加城镇职工基本养老保险、城镇职工基本医疗保险和失业保险的年限(含补缴社保的年限)。
(六)纳税,是指依法申报并已经完税的税款,且以“税款实际入库时间”为准,不含罚款、稽查查补和追缴的税款。
第十九条 市有关部门可以根据本办法规定,制定相应实施细则并组织实施。
第二十条 本办法自2022年8月20日起施行。2021年7月27日市人民政府发布的《南京市积分落户实施办法》(宁政规字〔2021〕2号)同时废止。
附件:南京市积分落户指标及分值表




声明:本文由入驻焦点开放平台的作者撰写,除焦点官方账号外,观点仅代表作者本人,不代表焦点立场。


