涉案金额25.8亿!宝能、姚振华等被起诉!
扫描到手机,新闻随时看
扫一扫,用手机看文章
更加方便分享给朋友
10月13日,上海银行(SH601229,股价6.23元,市值885.1亿元)发布公告称,公司深圳分行因与深圳托吉斯科技有限公司、深圳深业物流集团股份有限公司、托吉斯集团有限公司、深圳市宝能投资集团有限公司、宝能控股(中国)有限公司及姚振华的金融借款合同纠纷,向深圳市中级法院递交起诉状,并于近日收到深圳市中级法院的《受理案件通知书》。涉案金额为借款本金25.8亿元及相应的利息、罚息、复利,实现债权所支出的全部费用。

涉及借款25.8亿元
公告显示,被告一为深圳托吉斯科技有限公司,被告二为深圳深业物流集团股份有限公司,被告三为托吉斯集团有限公司,被告四为深圳市宝能投资集团有限公司,被告五为宝能控股(中国)有限公司,被告六为姚振华 (上述被告一、二、三、四、五、六,合称“托吉斯等”)。
公告称,2020年12月24日,深圳分行与深圳托吉斯科技有限公司(下称“托吉斯”)签订《固定资产借款合同》,约定托吉斯向深圳分行借款人民币25.8亿元,借款期限为2020年12月24日起至2023年12月24日止。同时,深圳分行与被告二签订《房地产抵押合同》,与被告三签订《借款质押合同》,与被告二、三、四、五、六分别签订《借款保证合同》,约定由被告二、三、四、五、六对上述债务承担连带责任保证担保。
深圳分行依约向托吉斯放款人民币25.8亿元。因托吉斯未依约履行还本付息义务,深圳分行依约宣布提前收回借款本息,要求托吉斯等办理本息清偿手续。鉴于托吉斯等均仍未履行还本付息或承担担保责任的义务,故深圳分行依法向广东省深圳市中级人民法院提起诉讼。
上海银行相关诉讼请求如下:
1、请求判令被告一立即偿还原告借款本金人民币25.8亿元并支付该款项至全部还清之日止所欠的利息、罚息及复利。
2、请求判令被告一承担原告为实现债权所支出的全部费用,包括律师费、 案件受理费、保全费等。
3、请求判令被告二、三、四、五、六对上述第1项至第2项诉讼请求中被告 一所应支付的全部款项承担连带清偿责任。
4、请求判决原告对被告二提供抵押的不动产享有抵押权,并判决对上述抵 押物通过拍卖、变卖、折价等方式依法进行处置,以所得价款优先清偿原告在本 案中的全部债权。
5、请求判决原告对被告三持有的深圳托吉斯科技有限公司100%股权享有质权,并判决对上述质押股权通过拍卖、变卖、折价等方式依法进行处置,以所得 价款优先清偿原告在本案中的债权。
企查查显示,深圳托吉斯科技有限公司成立于2017年,注册资本12亿元,上层股东为托吉斯集团有限公司,实际控制人为黄世龙。值得注意的是,深圳市宝能文化发展有限公司(已注销)曾有一名监事名叫黄世龙。深圳深业物流集团股份有限公司为深圳市钜盛华股份有限公司控股子公司,后者是宝能系的重要金控平台。

宝能被执行总金额
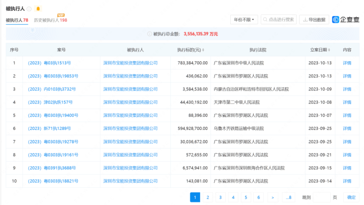
累计已有355.61亿元
企查查显示,深圳市宝能投资集团有限公司存在70余条被执行人信息,被执行总金额超355亿元。此外,该公司存在多条限制消费令、失信被执行人和终本案件信息。

近期,宝能系面临不少诉讼事项。企查查显示,10月8日,深圳市宝能投资集团有限公司及其旗下深圳市钜盛华股份有限公司、浙江锦天房地产开发有限公司新增一则恢复执行信息,标的金额4443万余元,执行法院是天津市第二中级人民法院。
7月29日,上市公司瑞松科技(688090.SH)发布公告称,控股子公司广州瑞松北斗汽车装备有限公司起诉姚振华和宝能投资的案件,近日二审法院判决出炉。
据披露,深圳中院作出的《民事判决书》显示,姚振华、深圳市宝能投资集团有限公司于判决生效之日起十日内向广州瑞松北斗汽车装备有限公司连带偿付2984万元并支付逾期付款损失;姚振华、深圳市宝能投资集团有限公司实际清偿后,有权向观致汽车有限公司西安分公司追偿;驳回广州瑞松北斗汽车装备有限公司其他诉讼请求;驳回深圳市宝能投资集团有限公司全部反诉请求。
值得注意的是,姚振华与宝能近期多次引发关注。
据《上海证券报》9月17日报道,经历裁员后,宝能汽车已开始招新,但不确定能否执行“报到立刻发半个月工资”的要求。
9月18日,西安西咸新区公共资源交易中心发布公告显示,位于陕西省西咸新区宗地编号为XXQH-ZL10-03-01的工业用地已成交,最终竞得人为陕西奥斯特新能源科技有限公司,成交价约为6.08亿元。该地块曾属于宝能汽车,是宝能汽车西安基地所在地。
8月29日,宝能汽车旗下昆山聚创新能源科技有限公司的三宗土地(323669.6平米)及无证建筑、机器设备以6.11亿元人民币的成交价拍出,竞拍人为昆山市工业开发投资有限公司。
7月19日,姚振华抵达中炬高新总部厂区大门时,被保安拒绝进入。双方僵持十余分钟。7月20日,宝能集团官网则发布公告,中山润田(中炬高新的“宝能系”股东)严厉谴责相关股东恶意干预破坏中炬高新正常经营秩序的行为,强烈恳请中国证监会及广东监管局、上交所、相关党委政府等部门介入查处。
图片来源:视频截图
此前,网传一段视频显示,7月31日,宝能集团董事长姚振华在深圳总部被围堵,现场一片混乱。姚振华脱身后,宝能集团传出裁员消息,裁员业务涉及宝能汽车。
8月3日,宝能集团在官网发布《关于7月31日宝能集团姚振华董事长遭到暴力袭击事件的声明》。声明称,强烈谴责7月31日的暴力袭击事件,集团已采取相应法律行动,并采取必要措施,确保全体干部员工的人身安全,及企业正常经营。同时,宝能集团在声明中表示,“本集团坚决履行企业主体责任,绝大部分经营单元均正常发薪,部分存在薪资缓发的经营单元正在全力解决,从未懈怠。”

来源:每日经济新闻
声明:本文由入驻焦点开放平台的作者撰写,除焦点官方账号外,观点仅代表作者本人,不代表焦点立场。


