一城取消对新建商品住房价格备案!购房人和房企可自行协商确定成交价格
扫描到手机,新闻随时看
扫一扫,用手机看文章
更加方便分享给朋友
6月22日,甘肃省兰州市人民政府办公室发布关于印发《进一步优化房地产政策措施》的通知。《通知》包括取消限购、限售、价格备案等限制措施,个人所得税优惠政策,购房补贴,阶段性上调公积金实际可贷额度,阶段性放宽公积金贷款首套房的认定标准,支持公寓类房屋居住需求,推进房票安置以及鼓励住房“以旧换新”等16条措施。《通知》自印发之日起施行,有效期2年(具体措施有明确执行期限的,从其规定)。
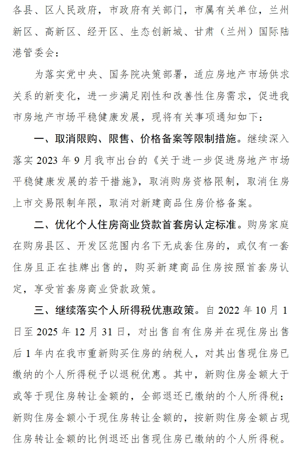
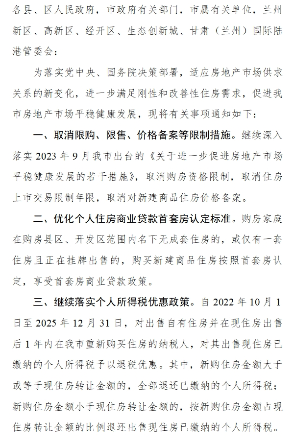
《通知》要求继续深入落实2023年9月兰州出台的《关于进一步促进房地产市场平稳健康发展的若干措施》,取消购房资格限制,取消住房上市交易限制年限,取消对新建商品住房价格备案。
兰州市住建局接受兰州日报采访解读指出,2023年,兰州已取消住房交易年限、套数限制,指的是在兰州范围内购房不限制购买套数;兰州范围内的住房取得不动产权证书之后,即可上市交易。
此次新政,房地产企业在办理商品房预售许可证时,不再需要到市发展改革委申请办理价格备案,新建商品住房成交时不再受备案价格的限制,购房人和房企可自行协商确定成交价格。
《通知》优化了个人住房商业贷款首套房认定标准。购房家庭在购房县区、开发区范围内名下无成套住房的,或仅有一套住房且正在挂牌出售的,购买新建商品住房按照首套房认定,享受首套房商业贷款政策。
《通知》要求继续落实个人所得税优惠政策。自2022年10月1日至2025年12月31日,对出售自有住房并在现住房出售后1年内在兰州重新购买住房的纳税人,对其出售现住房已缴纳的个人所得税予以退税优惠。其中,新购住房金额大于或等于现住房转让金额的,全部退还已缴纳的个人所得税;新购住房金额小于现住房转让金额的,按新购住房金额占现住房转让金额的比例退还出售现住房已缴纳的个人所得税。
在购房补贴方面,《通知》印发之日起至2025年5月31日,购买新建商品住房并完成相关购房手续的,购买90平方米以下首套住房的,按照房屋成交价格的0.5%给予购房补贴;购买90平方米以上首套住房的,按照房屋成交价格的0.75%给予购房补贴;购买90平方米以下二套住房的,按照房屋成交价格的0.5%给予购房补贴;购买90平方米以上二套住房的,按照房屋成交价格的1%给予购房补贴;对于购买第三套或以上套数住房的,按照房屋成交价格的1.5%给予购房补贴。
在住房公积金贷款方面,《通知》明确,个人通过公积金贷款购买住房,单身缴存职工公积金贷款可享受最高额度60万元,已婚缴存职工可享受最高额度70万元。多子女家庭申请住房公积金贷款购买普通自住住房的,公积金贷款最高额度可提高20%。
同时,阶段性上调公积金实际可贷额度并阶段性放宽公积金贷款首套房的认定标准。《通知》印发之日起至2025年5月31日,购买自住住房的,个人住房公积金贷款可贷额度由缴存余额的24倍上调至30倍,提高缴存职工家庭的实际可贷额度。购买自住住房的,此前已使用一次公积金贷款且已结清的购房家庭,在兰州范围内无住房的,再次使用公积金贷款,执行兰州首套房公积金贷款政策。
住房公积金贷款不受缴存地限制。异地缴存住房公积金的职工,在兰州(含兰州新区)购房的,可向兰州住房公积金管理中心申请住房公积金贷款,与本地贷款职工同等享有贷款权益,无缴存地、户籍地等条件的限制。
此外,《通知》明确,对实际用于居住用途的公寓类房屋执行居民用户供热、供水、供电、供气收费标准,允许办理落户手续,可就近入学。
兰州市住建局表示,符合条件的住户,持书面申请、不动产权证书等资料向物业公司和房屋辖区相关部门申请认定,物业公司初核后,由辖区相关部门复核并出具认定证明。
《通知》提出,优化房票安置房源,落实安置奖励、价格优惠、金融支持、子女入学、税收减免等措施,引导和鼓励国有土地上房屋被征收人选择房票安置,增加安置渠道,改善供需结构,进一步激发房地产市场活力。
兰州市住建局对此表示,住宅房屋选择房票安置的,给予不高于被征收房屋评估价值30%的房票安置奖励,具体奖励额度由县(区)人民政府根据项目实际在征收补偿方案中确定。






来源:澎湃新闻
声明:本文由入驻焦点开放平台的作者撰写,除焦点官方账号外,观点仅代表作者本人,不代表焦点立场。


