关于做好经禄口机场返宁人员健康管理的通告(第4号)
南京焦点发布 2021-07-23 12:42:22
用手机看
扫描到手机,新闻随时看
扫一扫,用手机看文章
更加方便分享给朋友
根据疫情防控工作需要,经研究,现就经禄口机场返宁人员的健康管理事项通告如下: 7月10日以来,凡经禄口机场返宁人员,请主动向居住地所在社区报告、接受风险评估、进行核酸检测(加密),严格执行健康管理与隔离等相关措施。请以上人员不要乘坐公共交通工具、全程规范佩戴口罩、与他人保持安全距离,前往各区指定的采
根据疫情防控工作需要,经研究,现就经禄口机场返宁人员的健康管理事项通告如下:
7月10日以来,凡经禄口机场返宁人员,请主动向居住地所在社区报告、接受风险评估、进行核酸检测(加密),严格执行健康管理与隔离等相关措施。请以上人员不要乘坐公共交通工具、全程规范佩戴口罩、与他人保持安全距离,前往各区指定的采样点(名单附后)进行采样检测。
有特殊困难的可上门服务。无正当理由不配合健康管理、隔离,不进行核酸检测造成严重后果的,将依法追究责任,感谢广大市民群众的配合。
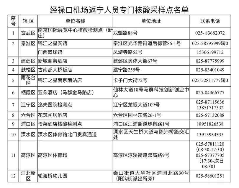
附:经禄口机场返宁人员专门核酸采样点名单
南京市新冠肺炎疫情
联防联控工作指挥部
2021年7月23日

来源:南京发布
声明:本文由入驻焦点开放平台的作者撰写,除焦点官方账号外,观点仅代表作者本人,不代表焦点立场。


